Managing for Tomorrow—A Climate Adaptation Decision Framework
Links
- Document: Report (11.3 MB pdf) , HTML , XML
- NGMDB Index Pages:
- Download citation as: RIS | Dublin Core
Acknowledgments
We thank National Wildlife Refuge staff for their investments of time, expertise, and energy throughout our piloted applications and their feedback on the overall framework process, specifically Curt McMurl, Stephanie Bishir, Jason Lewis, Ron Huffman, Jim Graham, Whitney Kroschel, Cody Okeson, Mary Grace Lemon, Tom Kerr, Cathy Nigg, Sabrina Chandler, Gabe Van Praag, Brad Potter, Jeanne Holler, Sarah Quinn, Bruce Henry, Brian Loges, Courtney Lopez, Eric Dunton, Sara Siekierski, Jessica Fletcher, Lindsay Grayson, and Michael Budd. Jaymi LeBrun and Andy Allstadt helped guide the process as members of the project team and participated in workshops. We also thank the many partners that participated in the workshops and shared their perspectives and knowledge. This research was supported by the U.S. Geological Survey Midwest Climate Adaptation Science Center and U.S. Fish and Wildlife Service.
Abstract
Climate change presents new and compounding challenges to natural resource management. With changing climate patterns, managers are confronted with difficult decisions on how to minimize climate effects on habitats, infrastructure, and wildlife populations. To support climate adaptation decision making, we first conceptualized an approach that integrates the principles of the resist–accept–direct framework, climate scenario planning, and decision analysis into a general framework to support adaptation planning. This framework was implemented and refined by working with three National Wildlife Refuge System refuges within the Midwest Region. The objectives of this report are to describe the climate adaptation decision framework and provide guidance for how to apply the framework to support transparent, consistent, and decision-focused adaptation planning. We include a workbook to support the application of each step of the framework as well as lessons learned from our experiences developing the framework. The climate adaptation decision framework has wide applicability to aid adaptation planning within natural resource management and underscores the important role of engaging interest groups in climate adaptation decisions.
Introduction
Managing ecosystems while dealing with ongoing climate effects and landscape change can be difficult and resource intensive. As changing climate patterns and extremes affect local land management practices, the need for support for climate adaptation efforts has increased (Intergovernmental Panel on Climate Change, 2023b). Federal agencies have tried to fill this need by developing frameworks to guide planning efforts. For example, the U.S. Forest Service developed a Climate Change Response Framework, which includes an adaptation workbook to help resource managers consider climate effects and potential adaptation approaches (Swanston and others, 2016). Other agencies developed similar adaptation frameworks (for example, National Park Service, 2021; Gardiner and others, 2022) with the common steps of assessing vulnerability, developing an adaptation plan, implementing adaptation actions, and monitoring to evaluate effectiveness. However, barriers to adaptation persist, such as limited resources (for example, funding and time) to support adaptation planning; uncertainty in how climate change will affect ecosystems, communities, and population; and conflicts between the timescales at which decisions need to be made and when effects of climate change will happen (for example, making management decisions now in order to have a long-term influence) (Eisenack and others, 2014).
To effectively adapt to a changing climate, land managers must understand the risk climate change poses to their systems and account for uncertainty in ecosystem transformation (also called “ecosystem state change”). Ecosystem transformation is when the identity of an ecosystem (for example, structure and function) changes considerably because of shifting ecological drivers (Holling, 1973). Because climate is a strong structuring component of disturbance dynamics (Turner and Seidl, 2023), species ranges (Germain and Lutz, 2020), and biomes (Woodward and others, 2004), scientists expect climate change to interact with other disturbances to accelerate ecosystem transformations (Nolan and others, 2018). Conventional natural resource management and restoration actions tend to focus on historical reference conditions or restoring lost habitats, but climate change forces the consideration of whether such actions remain feasible into the future. As ecosystems near potential transformations, land managers will need to consider if such a state change is acceptable. This reflection may identify opportunities for managers to step back and let the change happen or identify opportunities to act in a manner that directs the ecosystem to a more desirable state. Such ideas have been formalized into a management framework referred to as resist–accept–direct (RAD; Schuurman and others, 2020; Thompson and others, 2021), which has been used to frame discussions of how ecosystems might change in the future and the likely feasibility of maintaining historical conditions, allowing transformation, or facilitating change (Lynch and others, 2021; Bouska and others, 2022).
Even with management frameworks that explicitly consider ecosystem transformation, deciding how and when to adapt to a future with climate and ecological uncertainties can be overwhelming. Such complex decisions can benefit from decision-analysis tools and frameworks that help develop and assess strategies that are subject to tradeoffs and uncertainty (Keeney, 1992; Gregory and others, 2012). Decision-analysis tools have been successfully used to develop conservation strategies for resources likely to be influenced by climate change (Xiao and others, 2019). Similar approaches have also been used to assess how tradeoffs between different resources may be affected by uncertainty about management budgets (Xiao and others, 2021) and whether resolving uncertainty about climate information improves decision making (Post van der Burg and others, 2016). Others have argued that explicit integration of climate change scenario planning into the formal decision-analysis framework is a useful path for dealing with climate uncertainty in natural resource management (Wilkening and others, 2022; Miller and others, 2023). Miller and others (2023) offer a generalized approach to scenario-based decision analysis that combines scenario planning and structured decision making to implement effective climate adaptation. However, the RAD framework was not incorporated into this approach, and we are not aware of any real-world applications of RAD within a decision-analysis context.
We sought to build upon the general framework proposed by Miller and others (2023) by integrating the principles of the RAD framework into scenario-based decision analysis with the goal of supporting adaptation planning within the National Wildlife Refuge System (NWRS). This integrated framework can help refuge managers articulate their desired management objectives, translate climate change projections into potential effects (for example, ecological transformation, infrastructure implications), elicit a wide range of adaptation strategies, and evaluate the effectiveness of the strategies in meeting refuge management objectives under different plausible climate futures. Furthermore, this approach can encourage knowledge coproduction and partnership among decision makers, interest groups, and researchers (Enquist and others, 2017) in addition to contributing to the development of robust adaptation strategies (Ernst and van Riemsdijk, 2013). The primary objectives of this report are to describe the general climate adaptation decision framework we used and to provide guidance and an accompanying workbook for how to apply the framework to support transparent, consistent, and decision-focused adaptation planning. We integrate key insights and examples into our guidance based on our experiences in applying the decision framework at three National Wildlife Refuges (NWRs).
Framework Development and Refinement Approach
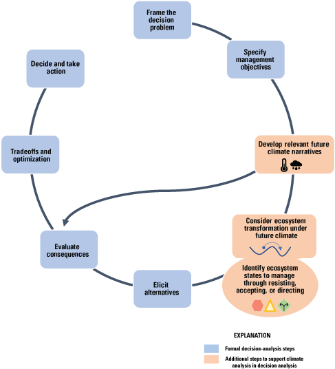
We first conceptualized how RAD concepts fit into a formalized decision-analysis process (fig. 1). Generally, the decision-analysis process includes framing the decision problem and its components, specifying measurable management objectives, eliciting a range of possible alternative actions to meet those objectives, and then conducting an analysis of the performance of each action in terms of the objectives and the conditions that influence that performance (Keeney, 1992; Gregory and others, 2012). The decision-analysis process was modified to include discussions of potential ecosystem transformation, which is a central concept of the RAD framework (fig. 1). To implement conventional scenario planning and build a four-scenario matrix (for example, Miller and others, 2022), we utilized existing climate projections for the region—rather than creating new projections—to distill the most uncertain and critical drivers into four “climate futures” (Lawrence and others, 2021). Throughout the project, we referred to these scenarios as “climate narratives” to avoid confusion with the climate scenarios of the Intergovernmental Panel on Climate Change, but they are more accurately described as “climate futures” because they included quantitative and qualitative elements (Runyon and others, 2020). We use the language of “climate futures” throughout the remainder of this report with the exception of the workshop summaries in appendixes 1–3. These climate futures help to guide and facilitate discussions about potential ecological transformation for refuge habitats. From these discussions, managers can generate a menu of potential management actions from which decision makers could develop adaptation strategies that span a range of potential future states (that is, RAD typology). Managers can then assess the performance of different adaptation strategies on the objectives under each climate future. An evaluation of the performance of these strategies allows managers to determine which strategies perform better under various climate futures. Further, the evaluation may highlight strategies that perform well across most, if not all, futures and would be considered more robust to climate uncertainty.

The climate adaptation decision framework used builds upon the formal decision-analysis process by integrating steps to consider ecosystem transformation under climate futures, considering different adaptation approaches, and evaluating strategies under multiple climate futures (adapted from Gregory and others, 2012; Miller and others, 2023).
We sought to test and refine our modified framework by working with three NWRS refuges within the Midwest Region (U.S. Fish and Wildlife Service [FWS] Region 3) that had been identified as vulnerable to climate change effects. We used the vulnerability assessment produced by Delaney and others (2021) to select the refuges to test our framework. The analysis in Delaney and others (2021) used a watershed-based approach (360 watershed units within the Midwest Region) that integrated 15 climate change indicators selected by refuge managers. They then combined these indicators with landscape-scale metrics that were reflective of a watershed’s adaptive capacity and computed a vulnerability score. An additional criterion, per FWS policy, for selecting refuges was whether the refuge was nearing a required review of their current habitat management plans. The regional FWS project team members extended invitations to the identified refuges to participate, providing them with an overview of the framework and expected time commitments. The three selected refuges were the Illinois River National Wildlife and Fish Refuge Complex (NWFRC) (hereafter referred to as “Illinois River NWFRC”; Chautauqua, Emiquon, and Meredosia NWRs) in Illinois, Ottawa National Wildlife Refuge Complex (NWRC) (hereafter referred to as “Ottawa NWRC”; Ottawa, Cedar Point, and West Sister Island NWRs) in Ohio, and Agassiz NWR in Minnesota (fig. 2).

Map showing National Wildlife Refuges within Region 3 of the U.S. Fish and Wildlife Service.
Our approach to piloting the framework on these refuges centered around a participatory 3-day climate adaptation workshop for each refuge. Because the implementation of adaptation strategies frequently requires landscape-scale cooperation, we worked with refuge staff to identify and invite subject-matter experts, relevant external interest groups, and neighboring land managers to participate in the workshop and provide their perspectives. Approximately 4–5 months prior to each workshop, we began a series of pre-workshop calls between project team members and refuge staff to draft parts of the decision framework (problem framing, specification of management objectives, and identification of climate concerns) and to plan workshop logistics (identify workshop participants, workshop dates and location, required workshop resources, and so forth). Non refuge-staff participants at the first workshop indicated that a pre-workshop call would have better prepared them for the workshop; therefore, we added an all-participant call approximately 1–2 weeks prior to the subsequent workshops to provide an overview of (1) the refuge and concerns related to climate change, (2) climate change projections and uncertainties, and (3) workshop goals and logistics, as well as to allow time for participants to comment and ask questions. This all-participant call helped to create a common baseline for all workshop participants attending the in-person workshop.
Each of the workshops were held in-person and as close to onsite (that is, on-refuge) as possible. Although the overarching goal for each workshop was to pilot the climate adaptation decision framework for the particular refuge of interest, we also established a learning goal for participants to adopt an adaptation mindset by working through the framework (table 1). At the beginning of each workshop, we provided participants with a resource folder containing the workshop agenda, drafted framework materials (that is, problem statement and objectives), refuge maps, and observed and projected climate changes. The first day of each workshop was dedicated to a field tour of the refuge to allow participants to see and hear refuge management challenges directly. The second day focused on revising the draft framework materials, discussing climate change projections and ecological effects, and developing a menu of potential adaptation options. The third day focused on forming adaptation strategies consisting of different management actions and evaluating how well each strategy would meet objectives under alternative climates futures using expert opinion. At the end of each workshop, we requested participant feedback on each of our framework steps, which we used to refine subsequent workshops.
Table 1.
Workshop goals when implementing the decision-making climate adaptation workshops.Because of the complexity and tradeoffs involved in climate adaptation decisions, we viewed each workshop as the first round of an iterative process that would be refined with time. Each of the workshops provided an opportunity to rapidly pilot the framework to consider climate change, generate adaptation strategies, and qualitatively assess the consequences of these strategies on management objectives under multiple climate futures. Following each workshop, we worked with refuge staff to develop a standard summary of the framework steps and documentation of the workshop process (app. 1–3).
Framework Steps
In this section, we describe each step of the climate adaptation decision framework and provide guidance based on lessons learned from implementing the framework. We have also developed a workbook (app. 4) that can be used to help guide each step. Throughout the following section, we will highlight examples drawn from the three refuges (summaries of each workshop are included in app. 1–3). These steps represent a process for breaking down the key components of adaptation decisions and integrating climate change projections into those decisions. We propose the framework be implemented over a series of conversations to allow time to develop and refine each of the framework steps (table 2); however, the number and frequency of pre- and post-workshop conversations will depend on available time and resources, and complexity of the problem.
Table 2.
Potential schedule for phasing framework steps over time.[--, not applicable]
Step 1—Frame the Decision Problem
The first step of the decision framework is to define the problem in a manner that clearly identifies the decision to be made, the parties involved in that decision, and substantial constraints or uncertainties (Gregory and others, 2012). The decision problem has many facets, all of which must be clearly agreed upon in this step of the process, and they include outlining management’s climate concerns, understanding who has decision-making power, clarifying management’s operational constraints, specifying the spatial and temporal scope of the problem, and identifying critical forces that affect management operations. We include a set of questions (table 3; app. 4) that we used in our pre-workshop conversations with refuge staff to understand the problem (adapted from Smith, 2020; Hemming and others, 2022). Ultimately, climate adaptation is multifaceted and will likely require a combination or series of adaptation actions, which may necessitate an iterative application of the framework over time and (or) space.
Outlining climate concerns and motivation.—Those leading the workshop should ensure that all workshop participants clearly understand management’s current climate concerns (that is, their motivation for incorporating climate adaptation in management). After establishing the context of current management effectiveness and the climate concerns of management, questions can be asked to further understand how management thinks changes in those, or other, driving forces may affect their management capacity and effectiveness. Leaders of the workshop can inquire about what could happen to an ecosystem when climate effects cross an ecological threshold or exceed the limits of current management actions. For example, hydrologic disturbance dynamics are essential to wetland function, and each of the refuges we worked with had a suite of infrastructure to manage water levels seasonally. In many cases, recent climate-driven changes in hydrology have resulted in infrastructure that is now under- or oversized relative to past conditions. If water levels cannot be managed under these new hydrologic conditions, wetland hydrology could become more unpredictable, which means that wetland systems could transform into perennial turbid lakes, invasive-dominant marshes, or other less-preferred states. This line of questioning clarifies climate-related management concerns, narrows the discussion to the most influential drivers, and helps establish concepts of ecosystem transformation.
Table 3.
List of questions to address key problem statement components and consider climate change effects and adaptation.Understanding decision-making authority.—To frame the decision problem, it is next important to understand who has decision-making authority. Further identifying those who may be affected by the decision or could influence the decision is important for considering how to engage various subject-matter experts and interest groups throughout the framework process. In our examples, Refuge Managers were the primary decision makers for refuge management; however, Regional Refuge Area Supervisors have funding allocation authority (sidebar 1). Therefore, if an adaptation strategy included substantial investment, the Area Supervisors would have decision-making authority. In addition to Refuge Managers and Supervisors, we also incorporated nearby interest groups and partners in the workshops to ensure others who could be affected by refuge adaptation actions could provide their perspectives.
Sidebar 1. Commonalities Among Refuge Problem Statements
The following questions were used as a template for developing decision statements with refuge staff. Responses below point to commonalities among refuges. Individual refuge decision frameworks are included in appendixes 1–3.
What are the events or conditions that have put the refuge in this decision situation?—Climate drivers, such as precipitation and temperature, have become less predictable. As a result, infrastructure has become damaged or is insufficient to meet habitat management objectives. Further, altered-disturbance regimes have put the refuge at risk for invasive species.
What action(s) need to be taken?—There is a need to implement habitat management actions that account for future system changes. Many of these actions are needed in the near term, but the consequences of those decisions may not be observed for many years. These actions may also be different compared to actions of current managers. Staff may also consider changing desired outcomes to reflect current or future management capacity.
Who are the decision makers and what authorities do they have to make this decision?—Refuge managers have authority to make decisions about how, when, and where to implement adaptation actions. Regional Refuge Area Supervisors have authority related to major financial decisions.
Who are the interest groups (not decision makers, but those who have something to lose or gain from this decision)?—Interested parties include upstream/downstream landowners and municipalities, governing and regulating agencies (Federal, State, county, Tribal, watershed), nonprofit organizations, and researchers.
Are there any constraints (legal, budgetary, regulatory, and so forth) on this decision?—Staffing, funding, and past management decisions may limit options. Climate changes are outside the control of refuge staff.
What are the geographic scope and temporal scale of this decision? Geographic scope of decisions (actions committed to in an adaptation plan) ranged from a subset of management units within a single refuge to multiple refuges. Temporal scales of the decision were approximately 25 to 50 years.
What are the main uncertainties? Climate uncertainties focused on hydrologic regimes, extreme precipitation events, flood risk, and water levels. Biological uncertainties included changing phenology, species distributions, and changing migration routes. There were also uncertainties associated with management capacity (funding and staffing), and unintended consequences of management changes.
Clarifying constraints.—Like most decisions, constraints are likely. Refuges have limited capacity in terms of staff time and funding and can also be limited by prior decisions regarding the configuration of infrastructure (for example, water control structures). There also may be additional legal or regulatory constraints to consider. Articulating these constraints early in the process is important so the decision space can be defined, and the analysis can be kept as relevant and concise as needed. For example, local flood regulations may make some water management options infeasible, and failure to remove these alternatives at the decision framing stage may result in wasted time brainstorming and evaluating the consequences of actions that would never be implemented. Conversely, putting false constraints on the decision space could obscure creative solutions that would otherwise be generated. Workshop leads should verify that all applied constraints are actually hard limitations and not simply barriers that could be overcome through innovative thinking.
Outlining the scope of the problem.—The spatial and temporal scope of the decision was challenging to specify in our implementation of the framework. In terms of spatial scope, the Illinois River NWFRC and Ottawa NWRC decisions spanned three refuges each, whereas the Agassiz NWR decision focused on management units within the boundary of the refuge. The broader spatial scope made it difficult to progress through all the framework steps within the timeframe of the workshop. As a result, narrowing the spatial scope may be a more tractable start to this process. At the same time, discussions about the problem will help participants assess whether there is a greater need to focus on a broad-scale decision first. By inviting other nearby land managers to the workshops, we opened the door to landscape-scale conservation solutions, which all three refuges were interested in pursuing post-workshop. Tackling a threat as large as climate change will likely require landscape-scale cooperation at some point; the question becomes when to frame the decision problem for the landscape versus refuge-only lands. Our approach focused on bottom-up engagement, which has the benefits of practicality for land managers and building grassroots support for later cooperation. However, this framework could also be applied using a top-down approach that starts with gathering all land managers and interest groups across a landscape and works to develop a common problem framing and shared goals and objectives. This approach would work best for landscapes that have an existing partnership with well-defined relationships and a common ecosystem (refer to Ward and others, 2023, for an example of a multiscale approach to climate adaptation in a large river system).
The temporal scope of the decision will also inform which climate projections and subsequent climate futures to use. Although planning cycle timeframes may seem most practical (for example, 15-year lifespan of Habitat Management Plans or Comprehensive Conservation Plans), consider thinking beyond those timeframes to identify short-term and long-term solutions. However, use caution not to set the temporal scale too far out because the decision context may change over time as conditions change. The three refuges we worked with generally indicated 25–50 years captured most of their concerns.
Narrowing the focus to key climatic and nonclimatic drivers.—Managers may articulate a wide range of potential climate effects early on in these discussions; however, because there is uncertainty in almost all climate adaptation decisions, as well as future climate projections and ecosystem responses (Rangwala and others, 2021), it is important to limit the scope of the problem to the most pressing concerns. These “critical forces” can be either climatic or nonclimatic (National Park Service, 2013), and we will hereafter refer to them as “drivers.”
We started by outlining the uncertainties that most influence management decisions. For the refuges in the Midwest, it is important to consider that many of these lands were acquired by the U.S. Government during the 1930s with the intention of holding water in human-made impoundments for migratory birds (Post van der Burg and others, 2017). Thus, the most pressing issue for many of these refuges is the management of water under novel climate conditions. Based on early conversations with refuge staff and internal climate expertise on the project team, we focused on uncertainty about infrastructure damage from future flooding and managing impoundment water levels in the face of future extreme precipitation events (sidebar 1; Angel and Kunkel, 2010; Gronewold and others, 2013; Notaro and others, 2015; Kayastha and others, 2022; Seglenieks and Temgoua, 2022) When it came time to present climate projections and develop climate futures, we characterized these uncertainties through a review of recent literature and the incorporation of publicly available climate projections (outlined in the “Step 3—Developing Climate Futures” section). Participants were also concerned with how climate may influence biological and ecological responses such as altered phenology and changes in bird migration routes owing to shifting resources on the landscape. Further, uncertainties in future funding and staffing were common across the refuges with which we worked. These key uncertainties informed the selection of drivers for constructing climate futures; for example, the drivers often consisted of changes to the timing and intensity of precipitation, which is a key factor to flooding.
Future workshops may benefit from listing all of the various uncertainties involved in adapting to climate change and then prioritizing which uncertainties will be addressed during the workshop analysis. When prioritizing, consider (1) how integral the information gap is to the decision, and (2) whether it is a good candidate for the scenario planning approach. For example, complex temporal uncertainties such as bird migration patterns or shifting invasive and native plant phonologies are more challenging to develop scenarios for compared to many climatic drivers because they are climate effects for which clear research and projections may not yet exist. After the workshop, it may be prudent to conduct qualitative or quantitative analyses of value-of-information (as described by Runge and others, 2011; Post van der Burg and others, 2016; Runge and others, 2023) to determine which uncertainties are most sensitive to the decision and should be resolved through future research or monitoring before making the decision.
Following these initial conversations, a problem statement can be drafted and reviewed by refuge staff. Additional conversations are likely needed to ensure the problem statement effectively reflects the decision problem and the scope is manageable. The first draft of the problem framing should be completed well before scheduling and organizing the workshop. Details of the problem will influence who to invite, what expertise to have represented, and how much time might be needed to progress through the framework steps. As you proceed to subsequent steps of the framework, plan to iteratively revise the problem statement with the decision makers and provide an opportunity for refinement from all workshop participants.
Step 2—Specify Management Objectives
Prior to discussing management objectives, our project team first reviewed existing management plans (for example, refuge-specific habitat management plans and comprehensive conservation plans) for already established habitat objectives, which refuge staff narrowed for relevance to the defined problem. We then elicited additional objectives that reflected constraining considerations (for example, costs), potential adverse effects (for example, invasive species, infrastructure damage), and values of different interest groups (for example, effects to neighboring properties, downstream water quality; sidebar 2). From these conversations, we rephrased the objectives to reflect the desirable directionality of each objective (for example, minimize costs). After compiling a set of objectives, we reviewed them for completeness, conciseness, sensitivity, coherence (understandable), and independence, as detailed in table 4. Next, we organized objectives into a hierarchy that identifies fundamental and means objectives and their relations (example in app. 3). For each objective, we identified at least one performance measure (for example, dollars) that reflects how the objective will be evaluated in the later analysis (app. 3) and ensured the measures were comprehensive, unambiguous, understandable, direct, and operational (table 5).
Sidebar 2. Management Objectives Reflect Refuge Priorities
Seven types of management objectives were identified across the three refuges: habitat, invasive species, infrastructure, affects to neighbors, costs, management flexibility, and water quality (table 6). The hierarchy of these different types of objectives varied by refuge. For example, effects to neighbors and invasive species were included as subobjectives under broader infrastructure and habitat objectives at Agassiz NWR. At the Illinois NWRC workshop, management intensity and costs were not seen as independent and were combined in the cost objective. We provide examples of the wording used for these objectives below, which were developed independently for each refuge. For example, the habitat objective was phrased as “Maximize habitat” at Illinois River NWFRC and Ottawa NWRC workshops but was phrased as “Increase ecological integrity” at Agassiz NWR, with subobjectives related to habitat diversity, quality, and quantity. Differences in the wording of objectives reflect different refuge priorities.
Table 4.
Five properties of a good set of objectives (Gregory and others, 2012).Table 5.
Desired qualities of performance measures (adapted from Keeney and Gregory, 2005).Lessons learned and suggestions.—It is beneficial to have management objectives (table 6) and performance measures drafted prior to the workshop so participants can review and refine measurable objectives without spending too much time on this step (fig. 3). Further, drafting objectives can inform relevant subject-matter expertise that should be represented at the workshop. If management plans do not exist, brainstorming techniques may be useful for eliciting what is to be achieved or avoided in the decision.

Participants at the Illinois River National Wildlife and Fish Refuge Complex workshop (Chautauqua, Emiquon, and Meredosia National Wildlife Refuges) discuss how objectives differ across individual refuges. Photograph by John Delaney, U.S. Geological Survey.
Table 6.
Summary of fundamental objectives (and subobjectives) for each of the piloted applications. For details on these objectives, refuge-specific workshop summaries are available in appendixes 1–3.[n/a, objective did not come up as a concern for the refuge]
Step 3—Develop Relevant Climate Futures
Prior to the workshops at Ottawa and Agassiz NWRs, we used the results of step 1 to inform a problem-oriented literature review of existing projections for the most relevant climate concerns and drivers. This approach differs from some applications in that we utilized existing research to create climate futures, rather than conducting novel research. Consequences of this approach are noted in this section. We reviewed published research studies (for example, Melillo and others, 2014; Notaro and others, 2015; Kayastha and others, 2022) and publicly available climate projections (for example, Minnesota Climate Explorer (Minnesota Department of Natural Resources 2024), the Minnesota Climate Mapping and Analysis Tool (Liess and others 2023), and the Great Lakes Regional Climate Change Maps (Great Lakes Integrated Sciences and Assessments, 2024). We then consolidated available projections to find the bounds (lower and upper limits) of the two most influential and uncertain driving forces identified in step 1 and combined them as two axes to create a set of four climate futures (figs. 4 and 5, sidebar 3). Identification of these “critical forces,” or “drivers,” helps focus the discussion to a few concrete plausible futures that are easier to envision without the requirement of specific numbers, which can lead to “analysis paralysis” (Vano and others, 2014).

Climate futures developed for the Ottawa National Wildlife Refuge Complex workshop were based on average future lake levels and intra-annual variability of future lake levels.

Climate futures developed for the Agassiz National Wildlife Refuge workshop were based on spring runoff and rate of summer drought onset.
At the workshops, we first discussed general climate change observations and projections for the region, which were collated through publicly available data such as the National Climate Assessments (U.S. Global Change Research Program, 2018, 2023) and State Climate Summaries (Kunkel and others, 2022). We also discussed foundational climate concepts, such as climate scenarios, different sources of uncertainty in climate projections, and the distinction between historical climate observations and future climate projections. We then presented the four proposed climate futures and solicited feedback as to whether these futures accurately represented participants’ concerns.
Changes in hydrology were the primary climate-driven concerns for all three refuges. Although hydrologic changes are more accurately considered a climate effect, these drivers closely represented the concerns expressed during problem statement formulation and allowed for more productive discussions during the workshops. Although this approach does not align with conventional scenario planning approaches, it was implemented in direct response to management needs, and the strategy of summarizing existing work to derive the axes and their bounds remained the same. Because direct simulations of climate effects (such as lake levels, runoff, and flooding) might not be available for the latest generation of models, we made use of previous model generations and analogous extreme events in the historical record to visualize these potential changes.
During the workshops, we provided participants with summaries of available climate projections (refer to beginning of “Step 3—Develop Relevant Climate Futures” section) for temperature and precipitation according to varying future time horizons (midcentury as compared to end-of-century) and for two future emissions scenarios. Because we summarized the work of others and incorporated climate projections from different generations of Global Climate Models, we faced a challenge comparing projections from different scenario “families” (that is, Representative Concentration Pathways [RCPs] or Shared Socioeconomic Pathways [SSPs]). We therefore sought, as much as possible, to compare between analogous scenarios. For example, RCP 4.5 is most analogous to SSP 2–4.5 (“intermediate emissions”), and RCP 8.5 is most analogous to SSP 5–8.5 (“very high emissions”) (Intergovernmental Panel on Climate Change, 2023a).
After presenting the proposed climate futures, we asked participants to assess whether they captured key concerns and allowed them the opportunity to suggest changes to the phrasing or develop alternative futures by combining other drivers or axes provided by the project team. When everyone was comfortable with the climate futures, we inquired about the general effects of each, considering potential physical responses (for example, increased sedimentation), biological responses (for example, spread of invasive species), and effects to management (for example, infrastructure damage).
Sidebar 3. Refuge Climate Futures Centered on Hydrology
At the Illinois River NWRC workshop, the climate futures discussion focused on generalized changes to hydrology, specifically a “wet” future with persistently high discharge in spring and summer, a “dry” future with low discharge in summer and fall, and an “extreme” future with high discharge in early summer followed by drought conditions throughout the remainder of summer and high discharge in fall. These futures were created by combining observed extreme events in recent years with projections for extreme precipitation, seasonal changes to precipitation, and longest dry spell as presented in the Minnesota Climate Mapping and Analysis Tool (Liess and others, 2023). In general, participants at the Illinois River NWRC workshop asked that future workshops provide more background on climate scenarios, as well as a greater specificity within the climate futures discussion. Further, participants suggested making time in the agenda to discuss how different climate futures affect biology and management. We took the lessons learned from the Illinois River NWFRC workshop and applied them to subsequent workshops by providing an overview of foundational concepts, so participants had a better understanding of what climate projections represent and were allowed time to consider effects of climate futures.
The four climate futures at the Ottawa NWRC workshop centered on projected changes to lake levels. A graph was created, with axis one representing average future lake levels, ranging from “lake levels decrease” to “lake levels increase,” and axis two representing intra-annual variability of future lake levels, ranging from “less variable” to “more variable.” Thus, we created four climate futures: (1) higher levels with more inter-annual variability, (2) higher levels with less variability, (3) lower levels with more variability, and (4) lower levels with less variability (fig. 4).
The four climate futures at the Agassiz NWR workshop centered on drivers of local hydrology. Axis one represented springtime runoff, ranging from heavy spring runoff to full infiltration, and axis two represented summertime drought, ranging from flash drought with intermittent rain to slow onset drought with intermittent rain. The four climate futures were (1) heavy runoff and rapid drought, (2) heavy runoff and slow drought, (3) infiltration and rapid drought, and (4) infiltration and slow drought (fig. 5). At the Agassiz NWR workshop, participants had the opportunity to change the wording of the climate futures to reflect their management concerns more accurately. Thus, they did not alter the climate information itself, but rather the information on which they chose to focus. We discussed at length the difference between a flash drought and a slow onset drought and considered historical examples of each of the four futures for context. In the interest of time, we chose to focus on only two climate futures, and we challenged participants to choose a “most prepared for” and “least prepared for” climate future to capture a range of management strategies. From a water management perspective, participants agreed that they would be more prepared for “Infiltration plus rapid drought,” and least prepared for “Heavy runoff plus slow drought.” Under the “Heavy runoff plus slow drought” future, they listed several consequences including (1) potential catastrophic flooding on and off refuge, (2) infrastructure damage, (3) increased erosion and sedimentation, (4) inability to manage for priority species, and (5) intrusion by beavers.
Lessons learned and suggestions.—We determined that taking note of the primary climate concerns while framing the problem would create a common understanding amongst workshop participants of how climate could influence desired management outcomes. If a common understanding has not been reached, additional pre-workshop discussions on this topic may be warranted, and development of an influence diagram (refer to step 3 in app. 4 for guidance) or use of conceptual modeling (Miller and others, 2022) may be helpful. An understanding of the primary climate concerns can be used as a basis for identifying contrasting and decision-relevant climate futures for which to consider ecosystem transformation and evaluate alternative adaptation strategies.
Most participants likely have limited technical knowledge on how climate scenarios are developed, what they represent, and how they are modeled. Thus, integrating climate science and translation expertise into the project team would be beneficial. We also suggest taking some time to help participants develop a shared understanding of climate projections, as well as the different sources of uncertainty. We suggest providing an overview of historical climate trends and future projections in advance of the workshop (that is, pre-workshop call with all participants), then revisiting these topics at the workshop (fig. 6). Workshop facilitators ideally would carefully balance the need to provide enough information to facilitate a conversation with the need to keep conversations succinct and avoid information overload or an overemphasis on the particularities of a specific climate model or future scenario. Handouts with clear graphics and key points regarding observed and projected climate variables of relevance for the general refuge location are useful to guide the discussion. Maps can be more intuitive than time series or summary graphs. Facilitators should plan to allocate time for participant questions about observed and projected climate trends. These questions and the resulting conversation are often highly informative for shifting the discussion to climate effects and then management decisions and options.
It is also important to explain that some desired products, such as direct hydrologic simulations, might not be available, because these products require additional research that might not have been conducted yet (Vano and others, 2014). For example, projections of the Illinois River and lake level projections of Lake Erie would have been informative to the Illinois River NWFRC and the Ottawa NWRC workshops; however, both are areas of developing research. However, the fact that all current questions cannot be answered with currently available models should not be a barrier to decision making (Vano and others, 2014). Focusing on a range of plausible climate futures and effects can help develop the adaptation mindset for participants and inform subsequent discussions.

Participants at the Ottawa National Wildlife Refuges Complex workshop review observed lake level changes in Lake Erie. Photograph by John Delaney, U.S. Geological Survey.
We determined that, when evaluating strategy performance, two climate futures were feasible to work through within the workshop timeframe. When working with a subset of futures, we encourage including the future under which the refuge is least prepared to manage to ensure consideration of what we assume to be the most challenging future for current management practices, as well as ensuring divergent futures to capture the broadest range in potential future conditions.
Step 4—Consider Ecosystem Transformation under Climate Futures
We did not initially incorporate this step explicitly. Rather, we provided an overview of ecological transformation concepts, the RAD framework, and published examples as a segue into the following step of identifying adaptation alternatives (sidebar 4). However, the project team agreed that a modification of our approach to include an explicit step of discussing ecosystem transformation under climate futures would be beneficial for future applications, and that is what we describe in this step and the proceeding step.
Lessons learned and suggestions.—In developing the problem statement, we included questions oriented at understanding ecological and management implications of climate change (table 3). We suggest that workshop leaders identify and review any past ecological transformations as a lead into a large group brainstorming session on future ecological transformation. Refuges have Comprehensive Conservation Plans that document historical information for the area that can be used for characterizing past and present states. Relying on the agreed upon climate futures allows participants to contemplate how each future may influence the current ecological state(s). Similar approaches to understand climate effects to key resources have been termed “climate-resource scenarios” (Lawrence and others, 2021). Because refuges in the Midwest region often have substantial infrastructure that is critical to their management outcomes, there may be a need to discuss climate effects specific to infrastructure. These discussions can spur consideration for how changes to current management practices or infrastructure could transform the ecosystem to be more adaptable to climate futures. It may be beneficial to think at a landscape scale, such as beyond specific management boundaries, to consider hydrologic network (for example, upstream, downstream) implications and ecoregional shifts. Inquiries about the desirability and feasibility of the different ecosystem states will help participants understand why certain sets of conditions would be managed for or against. From the list of desirable and feasible ecosystem states generated, a subset for which adaptation strategies (that is, alternatives) will be developed can be identified.
Sidebar 4. Dedicating Time to Collectively Discuss Transformation
At the Ottawa NWRC workshop, we included a presentation focused specifically on the RAD framework, emphasizing the potential for ecological transformations, options for responding to changes, and the importance of landscape scale collaborations. We then tasked workshop participants with describing ecological transformations and developing different RAD management strategies under a subset of climate futures. We divided participants into two groups that worked on the same management unit but under different climate futures. First, the groups were asked to discuss and describe how the management unit would transform ecologically if no management interventions were taken for their assigned climate future (that is, accept). Next, they discussed what strategies they would employ to resist ecological transformation and what it would take to direct their unit to a more desirable ecological state given future conditions under their respective climate future. This method of incorporating the RAD framework and ecological transformation was successful in encouraging workshop participants to think about different ecological states but challenging when considering the RAD framework and climate futures simultaneously. With two climate futures, three strategies (RAD), and dozens of management units to consider, there were too many combinations for one workshop. Also, during ecological transformation and RAD small-group discussions, we realized there was confusion over whether the RAD terminology referred to ecological transformation or individual management actions. For example, a specific management action (such as pump structure) would be attributed to a specific resist strategy, when in practice that same action may also be useful under an accept or direct strategy. To attempt to alleviate this confusion, we added an exercise where we simply listed management strategies under the two climate futures and identified strategies that would be useful under both potential futures.
At the Agassiz NWR workshop, we attempted to reduce confusion by discussing ecosystem transformation resulting from climate futures in a large group. We brainstormed the potential ecological implications and transformations that could transpire given climate futures without management interventions and then potential transformations resulting from changes in management. The full group discussed the spectrum of management approaches from resisting changes to accepting climate-driven processes to directing the ecosystem towards a novel state. From there, we asked the group to develop two adaptation strategies that explicitly acknowledged the ecological state for which the strategy aimed to manage.
Step 5—Elicit Adaptation Alternatives
The goal of this step is to develop several adaptation strategies, which are sets of management actions that work together to achieve the articulated management objectives. Our approach generally focused on developing a menu of individual management actions and then selecting various actions from the menu to form cohesive adaptation strategies. We approached this differently at each of our workshops (sidebar 5), but generally developed the menu as a large group to clarify the meaning of each of the listed actions. After the menu of management actions was drafted, we combined actions into strategies, indicating, where possible, which of the ecological states each strategy is intended to manage. Following strategy development, we shared each strategy with the large group for feedback, questions, and suggestions.
Sidebar 5. Different Ways to Organize Management Action Menus
During our Illinois River NWFRC workshop, we divided into small groups to brainstorm potential actions for each refuge with respect to the climate futures. Ultimately, the menu of management actions was organized by refuge and then strategies were developed based on different management priorities. For example, one strategy focused on a single refuge, whereas another focused on maximizing a specific objective. Because of time constraints, the project team drafted initial adaptation strategies in between days 2 and 3, and participants thought they were unrealistic given high costs for some of the actions included. After the workshop, refuge staff helped to refine the adaptation strategies with more realistic sets of actions.
At Agassiz NWR, the workshop participants brainstormed management actions in a large group setting and organized them into themes, which the project team then organized into a complete menu of actions between days 2 and 3. The themes included habitat management actions, infrastructure modifications, impoundment modifications, ditch modifications, and upstream conservation actions. From this menu, small groups assembled actions into strategies to reach a particular ecological state. One strategy focused on restoring a portion of the refuge to a sedge meadow state, and the other strategy focused on restoring a more natural hydrology throughout the refuge (refer to app. 3).
Lessons learned and suggestions.—Management actions are somewhat easy to brainstorm, but it may be more difficult to organize actions into a menu. Maps with management boundaries, infrastructure, hydrologic networks, habitat classifications, elevational contours, and other relevant features for brainstorming are useful to have available for participants. If time is limited, the facilitation team can organize actions in the evening before the next workshop day and confirm with participants the following day that the menu is clear.
We suggest the participants, rather than workshop facilitators, group management actions into strategies. Facilitators should ensure the menu of management actions is available for all participants to view during strategy generation. We encourage forming enough breakout groups to ensure each has a diversity of participant perspectives and a facilitator to record ideas and manage time (fig. 7). Depending on the workshop participants, this may mean splitting up subject-matter experts with similar expertise or splitting up representatives of interest groups with similar values or concerns. Breakout groups and facilitators should be organized before the workshop to save time.
Groups should be encouraged to specify how the strategy resists, accepts, and (or) directs change associated with climate futures. Facilitators should allow time for breakout groups to deliberate on different actions to include in their strategy and incorporate refuge staff and project team members into each breakout to help direct discussion. For example, refuge staff can help to confirm whether sets of actions are realistic enough in terms of staff capacity and budgets to consider investment (refer to sidebar 5).
Management actions and more comprehensive strategies should be detailed enough to meaningfully project their effects on objectives. Expect to revisit and modify each strategy as you talk through consequences in the next step. In general, each strategy should be simple, and details can be added later as needed, which will help ensure the full analysis is discussed at least once during the workshop.

A small group works together to develop an adaptation strategy at the Agassiz National Wildlife Refuge workshop. Photograph by John Delaney, U.S. Geological Survey.
Step 6—Evaluate Consequences under Climate Futures
To evaluate the performance of each strategy under different climate futures, we drafted a consequence table with objectives as columns and strategies as rows for refinement throughout the workshop. We began the evaluation process by focusing on one adaptation strategy at a time. For a strategy, we recorded how participants thought it would affect each objective under one of the climate futures. When all objectives were scored for the first climate future, we assessed the next strategy for the next climate future in a separate row. These assessments can be done using qualitative measures of effect (Post van der Burg and others, 2017) or using quantitative measures such as ordinal scores or constructed scales that represent relative performance (Post van der Burg and others, 2016). When all strategies were evaluated for all climate futures, we normalized and summed scores for each strategy in each of the climate futures where numeric consequences were used.
Sidebar 6. Evaluating Consequences Can Take Different Forms
While piloting the framework, we found a numerical scoring rubric (used at Illinois River NWFRC and Ottawa NWRC workshops) to be more difficult and time-consuming than a more qualitative directional (for example, increase, no effect, decrease) approach (used at Agassiz NWR workshop). In fact, we were unable to complete step 6 during the Illinois River NWFRC workshop and continued evaluation in several subsequent post-workshop meetings with Refuge staff. On the other hand, numerical scoring did make it easier to directly compare the performance of different strategies. At the Ottawa NWRC workshop, we discussed and refined the scoring rubric as a full group, which dominated the second afternoon of the agenda. This allowed little time for executing the scoring rubric on the third day. At the Agassiz NWR workshop, we had a broader range of participants than at the other workshops. As a result, we used a qualitative approach whereby we simply noted if the adaptation strategy with each specific climate future would result in an increase, large increase, decrease, large decrease, or no change in each objective’s performance measure. We noted where there was uncertainty in performance measure response. With this approach, workshop participants succeeded in evaluating two proposed strategies under two different climate futures each. Workshop settings will ultimately vary and thus require a substantial level of flexibility in the agenda as well as techniques to accommodate necessary discussions and effectively progress through each step.
Lessons learned and suggestions.—A brief orientation to the consequence table and how assessment will operate prior to the workshop or early in the workshop may be beneficial so participants understand how consequences are to be evaluated. If possible, we encourage quantitative scores to better differentiate between strategy performance (but refer to sidebar 6). Criteria can be drafted and relevant datasets prepared prior to the workshop to support a standardized approach. If there are decision support tools available, such as hydrological models for projecting the effect of infrastructure changes or flood risk assessments that simulate flood patterns before and after project implementation, these strategy evaluations can be incorporated into the consequence evaluation. However, if time is limited or participants do not have enough knowledge to apply scores quantitatively, qualitative assessment may be a better use of time. We took this approach at Agassiz NWR to ensure enough time to finish filling out the consequence table before the end of the workshop.
An evaluation of how the current management approach performs under climate futures may also be beneficial, as at the Ottawa NWRC workshop (refer to app. 2), but that will likely be refuge-dependent because the degree to which current management approaches address climate concerns varies by refuge. The conversation should focus on large areas of uncertainty, large differences in performance among the evaluated strategies, and large differences among the climate futures.
An evaluation of consequences is complex and time-consuming because there are often several objectives, multiple strategies, and more than one climate future to evaluate. To progress through the consequences quickly, consider dividing into small groups by expertise, so the experts can focus their predictions on objectives about which they are most knowledgeable. The group could also be divided by strategy, especially if small groups were used to develop the strategies. If time is extremely limited, reduce the complexity by evaluating fewer strategies or climate futures but avoid removing any objectives. Although valuable insights can be gained by comparing a reduced number of strategies or futures (for example, flaws revealed in a strategy that can facilitate the generation of new, more robust strategies), objectives should be left as complete as possible and removed only if determined to be redundant or insensitive to the alternatives under consideration. Objectives represent the values of the decision maker(s) and interest groups and form the basis of any analysis going forward. After the smaller group discussions are finished, allow for whole group discussion so that all participants understand the reasoning behind each assessed consequence.
Certain objectives may have too much uncertainty to make a meaningful prediction. If no ranking or directionality is agreed upon, participants can acknowledge there is uncertainty by making a note in the table and make note of data sources or surveys that could potentially reduce uncertainty. After the workshop, facilitators should consider conducting qualitative or quantitative value of information (as described by Runge and others, 2011; Post van der Burg and others, 2016; Runge and others, 2023) to determine if gathering more information to fill the uncertainty is worth the effort.
Step 7—Assess Tradeoffs
After the evaluation of different strategies, we asked participants if any of the generated strategies generally met all or nearly all objectives regardless of climate future. At workshops where we used a quantitative scoring approach, the total scores provided insight into which strategy performed best or worst within a given climate future and into the relative performance across climate futures. We highlighted any scores in the consequence table that seemed much higher or lower than average and verified with workshop participants if they were scored correctly. We asked several questions of the participants:
• Were there any scores that seemed surprising?
• Were there potential modifications to any of the strategies that would make them more robust to uncertainty?
• Were there certain objectives that seem unattainable under any climate future?
• What are the tradeoffs of the different adaptation strategies?
• Which objectives were most important and which strategies were most likely to meet those objectives? (Weighting priority objectives higher than other objectives may add insight into strategy performance.)
Lessons learned and suggestions.—Facilitators should ask for participants’ feedback on the framework process and their thoughts about the different strategies that were developed, the climate futures used, and the evaluation. Participants may have concerns about the rigor of the evaluation of certain objectives and the need to move from a rapid assessment of consequences to a more involved quantitative assessment (sidebar 7). Participants may be aware of existing tools that could be integrated into future refinements or specific uncertainties that would be most useful to improve our understanding through additional monitoring or modeling. There may be different processes for which more quantitative assessments are incorporated but participants should be reminded that this workshop is a first step in identifying different management alternatives that would be followed up with more rigorous models and assessment.
Sidebar 7. Pursuing an Analysis of Tradeoffs
Not all applications of this process need to include a quantitative analysis of tradeoffs. In the application of the decision-analysis process, we used a “requisite decision modeling” approach (Phillips, 1984). Such an approach posits that decision analysts only model decisions up to the point that decision makers continue to gain insight into a particular decision or solve a specific problem. Furthermore, Keeney (2004) points out that partial application of decision-analysis concepts is still useful and that full decision analyses often do not need to be conducted for all decisions. Keeney (2004) also suggests that decision analysts focus more on training decision makers to structure and frame their decisions, rather than focus on quantitatively analyzing those decision structures.
Based on the suggestion from Keeney (2004), we did not necessarily reach the step of analyzing tradeoffs in our workshops. However, because of the structuring steps we used, we were able to help frame discussions of tradeoffs, which were always present throughout the workshops. At each of the workshops, participants discussed how focusing on one management unit might necessitate relaxing the management objectives at other management units. At the Ottawa NWRC workshop, for example, refuge managers explored the possibility of resisting change in some units while accepting change in others, which is a decision that implies tradeoffs because of limited resources. At the Agassiz NWR workshop, we discussed how different climate futures necessitate different tradeoffs because of the challenges they pose to management. Depending on the actual future climate at the refuge, managers might need to shift their focus and appropriate their resources differently. We discussed this issue with regards to water quality and invasive species because their threat varies depending on the water balance at the refuge.
For readers more interested in what a quantitative analysis of tradeoffs consists of, we have provided a hypothetical example based on a real analysis, but with much of the detail removed.
A conservation group was interested in trying to balance maximizing species persistence with minimizing negative effects to habitat in wilderness areas despite climate change. The group developed a series of strategies for how to approach the impending change to the system they were managing. They then scored the strategies using a quantitative rubric. The results of an analysis where all the objectives were weighted equally under two different climate change scenarios (that is, a best and worst case) are shown in figure 8A. The strategy score is the weighted sum of scores across multiple objectives.
The results of this analysis indicate that under the best-case scenario, the “no action” alternative performs best. Under the worst-case scenario, investing in proactive management is best. However, when more weight is applied to the wilderness habitat objectives, the “no action” alternative performs best under both scenarios (fig. 8B).
This analysis indicates that the objective of preserving wilderness areas as regions where humans have little effect would potentially drive a decision maker to take no action if they valued wilderness over other objectives. If the decision maker’s primary concern was to influence the persistence of a species that uses the wilderness area, strategies aimed at improving persistence perform better (fig. 8C).
At least two lessons can be learned from this kind of analysis. The first is that uncertainty about climate scenarios does seem to affect which strategies will perform best, but it is also possible to find single strategies that perform well under both scenarios. We would consider these strategies robust to uncertainty about which scenario is true. The second lesson is that tradeoffs can also affect which strategies perform well and that decision makers need to think deeply about which outcomes are most important to them. There are numerous tools to facilitate this discussion, but perhaps the most widely used decision analytic tool for assigning weights is so-called “swing weighting” (Clemen and Reilly, 2001).

Results of a hypothetical scoring exercise aimed at determining which strategies (y-axis) perform best across multiple objectives. A, Results assuming each objective is weighted equally. B, Results assuming preserving wilderness habitat is weighted higher than other objectives. C, Results assuming species persistence is weighted higher than other objectives.
Step 8—Post-Workshop Followup
After the workshop, we scheduled followup calls with refuge staff as necessary to complete the framework process. Our goal was to help staff feel comfortable making a decision and identifying next steps. We discussed any insights that came from the workshop, as well as any areas of confusion or disappointment. Using workshop notes and materials developed ahead of or during the workshop, we drafted a summary of the workshop to share with refuge staff and attendees (app. 1–3). Facilitators should make sure to document the problem statement, objectives, description of the climate futures used, the strategies developed, and the evaluation of the strategies.
Lessons learned and suggestions.—The next steps following the workshop will likely vary by refuge. There may be a need to refine strategies partially defined at the workshop, develop quantitative performance measures, or engage other interest groups who were not present at the workshop. Some adaptation strategies will likely require additional assessment or evaluation with more quantitative models, whereas other adaptation strategies may be more feasible to immediately act upon. If staff are uncomfortable with the remaining uncertainty, consider conducting qualitative or quantitative value of information analyses (as described by Runge and others, 2011, 2023) to determine which uncertainties are most sensitive to the decision and should be resolved through future research or monitoring before making the decision.
At our workshops there was a universal need to coordinate a broader adaptation strategy with partners in the landscape. This may entail organizing more workshops with the goal of engaging a broader audience and developing shared problem statements, landscape-level objectives, and climate futures. Ward and others (2023) conceptualize how such a multiscaled approach to climate adaptation could be applied in a large river system. When discussing next steps, consider staff availability, funding opportunities, and other constraints that may be important factors.
In addition to expanding the spatial scope, post-workshop discussions may necessitate a deeper look into the temporal scope. Climate adaptation to future ecological transformations may require nonstationary management, where static objectives and strategies are replaced with flexible and adaptive planning and management. The products of the workshops are not final and unchanging but rather revisited and updated over time with new information obtained by way of monitoring and research to allow consideration of adjusting management practices as conditions warrant or the context of refuge management change (for example, new regulations, fiscal resource availability, and so forth). Facilitators should try to identify specific trigger points or thresholds for changing management approaches, make note of the important drivers identified at the workshop, and consider developing a monitoring plan to track local changes of the drivers, or the influence of the drivers on specific objectives, over time. It will be helpful to define how much and how fast change would have to be to declare a different ecological trajectory or climate future, particularly if refuge staff want to direct the trajectory of change to something novel. Magness and others (2021, 2022) explain how using pathway planning can help refuges chart a course toward a desired future state by sequencing adaptation actions, even when there is uncertainty about the ecological trajectory of the ecosystem. Materials and insights from the initial workshop can be used to build more detailed pathway plans that describe management triggers, tipping points, and other events (climatic and nonclimatic) that may lead to a change in the path taken. The principles of adaptive management can be used to take informed risks, reduce uncertainty over time, and iteratively improve adaptation actions using different types of monitoring (Lynch and others, 2022).
Additional Lessons Learned
Throughout our work with the three refuges, we learned many lessons about how to make the best use of time at the workshop. Having the first few steps substantially drafted prior to a workshop can help ensure there is enough time to complete the remaining steps during the workshop. A pre-workshop call for all participants was a beneficial practice for providing introductory information and helping participants come to the workshop prepared. Furthermore, introducing a draft consequence table prior to the workshop can help refuge staff become familiar with the process and identify potential challenges ahead of time. It is important to remain flexible in developing the workshop agenda and the tools and techniques used. Workshop facilitators may not know ahead of the workshop that they will need additional time for a necessary discussion or that they may not need an exercise that was planned. Facilitators should try to strike a balance of large-group and small-group work time at the workshop by having large-group discussions on topics where it is important that everyone weigh in and (or) hear ideas, and small-group discussions to improve efficiencies. A full analysis may not be feasible to complete within a 3-day workshop. If necessary, simplify the consequence table by removing strategies and (or) climate futures. A consequence table template can be created ahead of time for attendees to rapidly assess each strategy-climate future interaction.
We determined field tours to be highly effective for engaging participants, understanding the scale and complexity of problems by seeing them first-hand and hearing them directly from refuge staff, and helping to seed concepts and ideas that will be discussed later in the workshop (fig. 9). Refuge staff should think about a diversity of locations within the refuge that will help participants understand how current management practices are used to manage for ecosystem states or functions and how driving forces influence management capacity. Maps of the tour stops or pictures at these stops over time or under different conditions can be used to provide additional context. We determined that renting large vehicles (for example, transport van, bus) to transport participants was an efficient way to encourage engagement among participants between stops. We also pre-organized box lunches midday so that we could avoid traveling into town for lunch. Our field days were 8 hours at our first two workshops and participants generally felt the field tours were beneficial but too long. At our last workshop, the tour was approximately 6 hours and although participants noted it was well-organized, efficient, and necessary for setting the stage for the remainder of the workshop, there were no complaints about it being too long.

Workshop participants on a field tour, occurring the first day of each workshop, to understand better management practices and challenges with meeting objectives. A, Illinois River National Wildlife Refuge Complex. B, Ottawa National Wildlife Refuge Complex. C, Agassiz National Wildlife Refuge. Photographs by John Delaney, U.S. Geological Survey.
Decision analysis can apply to a wide range of problems, but ultimately the scale and the scope of the decision problem will dictate the specificity of the objectives, alternatives, and consequences analysis. For example, during the Ottawa NWR workshop, managers were interested in how to strategically manage a portfolio of management units that represented a range of different habitat types. As a result, the analysis at the workshop was more generalized and focused on which units ought to receive management interventions, rather than what specific tactics ought to be employed at each unit. Contrast this with our workshops at Illinois and Agassiz NWR in which the framing of the respective decision problems led to more specific tactical analyses of particular management units and management techniques. Either approach is acceptable, but the differences in scope and scale illustrate how important it is to properly frame the problem. Communication of how scope and scale influence the breadth and depth of an analysis with decision makers is important for setting expectations for analysis outcomes and to ensure that the analysis provides insight that is consistent with how the decision makers would like to make their choices (that is, broad strategies or specific tactics).
An important take-away for each of the refuges was that partnership and coordination are essential to adaptation. Because of this, we encourage including partnership building as a primary process goal. Inviting interest groups and subject-matter experts into a participatory decision process allows partners to share and understand perspectives and build trust. Integration of a diversity of relevant perspectives, such as climate science, hydrology, ecology, decision analysis, and community-based knowledge, within the project team and participants ensures consideration of a wide range of effects and viewpoints. Participants universally noted their appreciation for the invitation to engage and the opportunity to share concerns. Following a suggestion at our first workshop to include a less formal social hour as part of the workshop, we included a group dinner at our latter two workshops. Several participants noted the need for more regular coordination and engagement to continue moving forward with the ideas discussed. At one workshop, we failed to engage a key actor, which was seen as a missed opportunity. We suggest revisiting the invite list to confirm it is not missing any key actors and to consider partners in the landscape who may be able to enhance capacity to adapt through knowledge, skills, or resources.
Summary
The intent of this workshop process was to assist the U.S. Fish and Wildlife National Wildlife Refuge System with beginning the process of more intentionally incorporating possible climate change effects into ongoing refuge planning efforts. We accomplished this by using aspects of decision analysis, climate scenario planning, and the resist–accept–direct framework. Our efforts build upon other work that has implemented these tools separately or in concert. Our primary focus in this report is to provide a practical description of our experiences with trying to implement these tools rather than provide theoretical background for the tools themselves. We have cited numerous books and scientific articles that provide these theoretical and conceptual justifications. By sharing our experiences in trying to implement these tools, others can learn, expand, and improve on what we have described in this report.
By presenting our experiences and referencing supporting literature, we provide guidance and a workbook to implement each step of the framework. This product can be viewed as a guide that supports the articulation of desired management objectives, translation of climate change projections into potential effects (for example, ecological transformation, infrastructure implications), elicitation of a wide range of adaptation strategies, and evaluation of the effectiveness of the strategies in meeting refuge management objectives under different plausible climate futures. Although we worked specifically with the National Wildlife Refuge System, the framework presented has wide applicability to natural resource management and underscores the important role of engaging interest groups in climate adaptation decisions.
Resources
This section provides a list of resources for additional background information on topics related to climate adaptation.
The following resources concern climate projections and related climate information:
Briley, L., Dougherty, R., Wells, K., Hercula, T., Notaro, M., Rood, R., Andresen, J., Marsik, F., Prosperi, A., Jorns, J., Channell, K., Hutchinson, S., Kemp, C., and Gates, O., eds., 2021, A practitioner’s guide to climate model scenarios: Ann Arbor, Michigan, Great Lakes Integrated Sciences and Assessments, 19 p., https://glisa.umich.edu/wp-content/uploads/2021/03/A_Practitioners_Guide_to_Climate_Model_Scenarios.pdf.
Briley, L., Kelly, R., Blackmer, E.D., Troncoso, A.V., Rood, R.B., Andresen, J., and Lemos, M.C., 2020, Increasing the usability of climate models through the use of consumer-report-style resources for decision-making: Bulletin of the American Meteorological Society, v. 101, no. 10, p. E1709–E1717, https://doi.org/10.1175/BAMS-D-19-0099.1.
Crimmins, A.R., Avery, C.W., Easterling, D.R., Kunkel, K.E., Stewart, B.C., and Maycock, T.K., eds., 2023, Fifth National Climate Assessment: Washington, D.C., U.S. Global Change Research Program, https://nca2023.globalchange.gov/.
Intergovernmental Panel on Climate Change, 2018, Summary for policymakers, in Masson-Delmotte, V., Zhai, P., Pörtner, H.-O., Roberts, D., Skea, J., Shukla, P.R., Pirani, A., Moufouma-Okia, W., Péan, C., Pidcock, R., Connors, S., Matthews, J.B.R., Chen, Y., Zhou, X., Gomis, M.I., Lonnoy, E., Maycock, T., Tignor, M., and Waterfield, T., eds., Global warming of 1.5°C—An IPCC Special Report on the impacts of global warming of 1.5°C above pre-industrial levels and related global greenhouse gas emission pathways, in the context of strengthening the global response to the threat of climate change, sustainable development, and efforts to eradicate poverty: Cambridge, United Kingdom, and New York, N.Y., Cambridge University Press, p. 3–24, https://doi.org/10.1017/9781009157940.001.
Kunkel, K.E., Frankson, R., Runkle, J., Champion, S.M., Stevens, L.E., Easterling, D.R., Stewart, B.C., McCarrick, A., and Lemery, C.R., eds., 2022, State climate summaries for the United States 2022: Silver Spring, Md., National Oceanic and Atmospheric Administration Technical Report NESDIS 150, 251 p.
U.S. Global Change Research Program, 2023, Atlas of the 5th National Climate Assessment: U.S. Global Change Research Program web page, https://atlas.globalchange.gov/.
Vano, J.A., Arnold, J.R., Nijssen, B., Clark, M.P., Wood, A.W., Gutmann, E.D., Addor, N., Hamman, J., and Lehner, F., 2018, DOs and DON’Ts for using climate change information for water resource planning and management—Guidelines for study design: Climate Services, v. 12, p. 1–13, https://doi.org/10.1016/j.cliser.2018.07.002.
The following resources concern vulnerability assessments:
Delaney, J.T., and Bouska, K.L., undated, Watershed-based Midwest climate change vulnerability assessment tool: U.S. Geological Survey website, https://rconnect.usgs.gov/CC_Vulnerability/.
Glick, P., Stein, B.A., Edelson, N.A., and National Wildlife Federation, 2011, Scanning the conservation horizon—A guide to climate change vulnerability assessment: Washington, D.C., National Wildlife Federation, https://www.nwf.org/Our-Work/Climate/Climate-Change/Climate-Smart-Conservation/Guide-to-Vulnerablilty-Assessment.
The following resources concern scenario planning:
Great Lakes Integrated Sciences and Assessments, 2024, Climate change scenario planning workbook: National Oceanic and Atmospheric Administration, https://glisa.umich.edu/engagement/scenario-planning/.
Lawrence, D.J., Runyon, A.N., Gross, J.E., Schuurman, G.W., and Miller, B.W., 2021, Divergent, plausible, and relevant climate futures for near- and long-term resource planning: Climatic Change, v. 167, no. 38, 20 p., https://doi.org/10.1007/s10584-021-03169-y.
Miller, B.W., Schuurman, G.W., Symstad, A.J., Runyon, A.N., and Robb, B.C., 2022, Conservation under uncertainty—Innovations in participatory climate change scenario planning from U.S. national parks: Conservation Science and Practice, v. 4, no. 3, 15 p., https://doi.org/10.1111/csp2.12633.
National Park Service, 2013, Using scenarios to explore climate change—A handbook for practitioners: Fort Collins, Colorado, National Park Service Climate Change Response Program, 62 p., https://www.nps.gov/parkhistory/online_books/climate/CCScenariosHandbookJuly2013.pdf.
The following resources concern adaptation tools:
Janowiak, M., Dostie, D., Wilson, M., Kucera, M., Howard Skinner, R., Hatfield, J., Hollinger, D., and Swanston, C., 2016, Adaptation resources for agriculture—Responding to climate variability and change in the Midwest and Northeast: Washington, D.C., U.S. Department of Agriculture, Technical Bulletin 1944, 72 p., https://www.climatehubs.usda.gov/sites/default/files/AdaptationResourcesForAgriculture.pdf.
Janowiak, M., Shannon, D., Schmitt, K., Baroli, M., Brandt, L., Handler, S., Butler-Leopold, P., Ontl, T., Peterson, C., Rutledge, A., and Swanston, C., 2022, A quick guide to adaptation planning for natural resources professionals: Madison, Wisconsin, U.S. Department of Agriculture, Forest Service, Northern Research Station, NRS-INF-41-22, 14 p., https://doi.org/10.2737/NRS-INF-41-22.
National Park Service, 2021, Planning for a changing climate—Climate-smart planning and management in the National Park Service: Fort Collins, Colorado, National Park Service Climate Change Response Program, 80 p., https://irma.nps.gov/DataStore/Reference/Profile/2279647.
Stein, B.A., Lawson, D.M., Glick, P., Wolf, C.M., and Enquist, C., 2019, Climate adaptation for DoD natural resource managers—A guide to incorporating climate considerations into integrated natural resource management plans: Washington, D.C., National Wildlife Federation, 128 p., https://www.nwf.org/dodadaptationguide.
Swanston, C.W., Janowiak, M.K., Brandt, L.A., Butler, P.R., Handler, S.D., Shannon, P.D., Derby Lewis, A., Hall, K., Fahey, R.T., Scott, L., Kerber, A., Miesbauer, J.W., and Darling, L., 2016, Forest adaptation resources—Climate change tools and approaches for land managers (2d ed.): Newtown Square, Pennsylvania, U.S. Department of Agriculture, Forest Service, Northern Research Station, 161 p., https://doi.org/10.2737/NRS-GTR-87-2.
References Cited
Angel, J.R., and Kunkel, K.E., 2010, The response of Great Lakes water levels to future climate scenarios with an emphasis on Lake Michigan-Huron: Journal of Great Lakes Research, v. 36, p. 51–58, accessed June 2024 at https://doi.org/10.1016/j.jglr.2009.09.006.
Bouska, K.L., De Jager, N.R., and Houser, J.N., 2022, Resisting-accepting-directing—Ecosystem management guided by an ecological resilience assessment: Environmental Management, v. 70, p. 381–400, accessed June 2024 at https://doi.org/10.1007/s00267-022-01667-y.
Delaney, J.T., Bouska, K.L., Eash, J.D., Heglund, P.J., and Allstadt, A.J., 2021, Mapping climate change vulnerability of aquatic-riparian ecosystems using decision-relevant indicators: Ecological Indicators, v. 125, p. 107581, accessed June 2024 at https://doi.org/10.1016/j.ecolind.2021.107581.
Eisenack, K., Moser, S.C., Hoffmann, E., Klein, R.J.T., Oberlack, C., Pechan, A., Rotter, M., and Termeer, C.J.A.M., 2014, Explaining and overcoming barriers to climate change adaptation: Nature Climate Change, v. 4, no. 10, p. 867–872, accessed June 2024 at https://doi.org/10.1038/nclimate2350.
Enquist, C.A.F., Jackson, S.T., Garfin, G.M., Davis, F.W., Gerber, L.R., Littell, J.A., Tank, J.L., Terando, A.J., Wall, T.U., Halpern, B., Hiers, J.K., Morelli, T.L., McNie, E., Stephenson, N.L., Williamson, M.A., Woodhouse, C.A., Yung, L., Brunson, M.W., Hall, K.R., Hallett, L.M., Lawson, D.M., Moritz, M.A., Nydick, K., Pairis, A., Ray, A.J., Regan, C., Safford, H.D., Schwartz, M.W., and Shaw, M.R., 2017, Foundations of translational ecology: Frontiers in Ecology and the Environment, v. 15, no. 10, p. 541–550, accessed June 2024 at https://doi.org/10.1002/fee.1733.
Ernst, K.M., and van Riemsdijk, M., 2013, Climate change scenario planning in Alaska’s National Parks—Stakeholder involvement in the decision-making process: Applied Geography (Sevenoaks, England), v. 45, p. 22–28, accessed June 2024 at https://doi.org/10.1016/j.apgeog.2013.08.004.
Germain, S.J., and Lutz, J.A., 2020, Climate extremes may be more important than climate means when predicting species ranges shifts: Climatic Change, v. 163, no. 1, p. 579–598, accessed June 2024 at https://doi.org/10.1007/s10584-020-02868-2.
Great Lakes Integrated Sciences and Assessments, 2024, Regional maps produced using data from the University of Wisconsin Nelson Institute Center for Climatic Research: Great Lakes Regional Climate Change Maps, accessed December 2024 at https://glisa.umich.edu/great-lakes-regional-climate-change-maps/.
Gregory, R., Failing, L., Harstone, M., Long, G., McDaniels, T., and Ohlson, D., 2012, Structured decision making—A practical guide to environmental management choices: West Sussex, England, Wiley-Blackwell, 312 p., accessed June 2024 at https://doi.org/10.1002/9781444398557.
Gronewold, A.D., Fortin, V., Lofgren, B., Clites, A., Stow, C.A., and Quinn, F., 2013, Coasts, water levels, and climate change—A Great Lakes perspective: Climatic Change, v. 120, no. 4, p. 697–711, accessed June 2024 at https://doi.org/10.1007/s10584-013-0840-2.
Hemming, V., Camaclang, A.E., Adams, M.S., Burgman, M., Carbeck, K., Carwardine, J., Chades, I., Chalifour, L., Converse, S.J., Davidson, L.N.K., Garrard, G.E., Finn, R., Fleri, J.R., Huard, J., Mayfield, H.J., McDonald Madden, E., Naujokaitis-Lewis, I., Possingham, H.P., Rumpff, L., Runge, M.C., Stewart, D., Tulloch, V.J.D., Walshe, T., and Martin, T.G., 2022, An introduction to decision science for conservation: Conservation Biology, v. 36, no. 1, p. e13868, accessed June 2024 at https://doi.org/10.1111/cobi.13868.
Holling, C.S., 1973, Resilience and stability of ecological systems: Annual Review of Ecology and Systematics, v. 4, no. 1, p. 1–23, accessed June 2024 at https://doi.org/10.1146/annurev.es.04.110173.000245.
Intergovernmental Panel on Climate Change, 2023a, Summary for policymakers, in Masson-Delmotte, V., Zhai, P., Pirani, A., Connors, S.L., Péan, C., Berger, S., Caud, N., Chen, Y., Goldfarb, L., Gomis, M.I., Huang, M., Leitzell, K., Lonnoy, E., Matthews, J.B.R., Maycock, T.K., Waterfield, T., Yelekçi, O., Yu, R., and Zhou, B., eds., Climate change 2021—The physical science basis: Contribution of Working Group I to the Sixth Assessment Report of the Intergovernmental Panel on Climate Change, Cambridge, United Kingdom and New York, N.Y., Cambridge University Press, p. 3–32., accessed June 2024 at https://doi.org/10.1017/9781009157896.001.
Intergovernmental Panel on Climate Change, 2023b, Summary for policymakers, in Pörtner, H.-O., Roberts, D.C., Tignor, M., Poloczanska, E.S., Mintenbeck, K., Alegría, A., Craig, M., Langsdorf, S., Löschke, S., Möller, V., Okem, A., and Rama, B., eds., Climate change 2022—Impacts, adaptation, and vulnerability: Contribution of Working Group II to the Sixth Assessment Report of the Intergovernmental Panel on Climate Change, Cambridge University Press, Cambridge, United Kingdom, and New York, N.Y., p. 3–33, accessed June 2024 at https://doi.org/10.1017/9781009325844.001.
Kayastha, M.B., Ye, X., Huang, C., and Xue, P., 2022, Future rise of the Great Lakes water levels under climate change: Journal of Hydrology, v. 612, p. 128205, accessed June 2024 at https://doi.org/10.1016/j.jhydrol.2022.128205.
Keeney, R.L., and Gregory, R.S., 2005, Selecting attributes to measure the achievement of objectives: Operations Research, v. 53, no. 1, p. 1–11, accessed June 2024 at https://doi.org/10.1287/opre.1040.0158.
Keeney, R.L., 2004, Making better decision makers: Decision Analysis, v. 1, no. 4, p. 193–204, accessed June 2024 at https://doi.org/10.1287/deca.1040.0009.
Kunkel, K.E., Frankson, R., Runkle, J., Champion, S.M., Stevens, L.E., Easterling, D.R., Stewart, B.C., McCarrick, A., and Lemery, C.R., eds., 2022, State climate summaries for the United States 2022: Silver Spring, Maryland, National Oceanic and Atmospheric Administration Technical Report NESDIS 150, 251 p.
Lawrence, D.J., Runyon, A.N., Gross, J.E., Schuurman, G.W., and Miller, B.W., 2021, Divergent, plausible, and relevant climate futures for near- and long-term resource planning: Climatic Change, v. 167, no. 3-4, p. 38, accessed June 2024 at https://doi.org/10.1007/s10584-021-03169-y.
Liess, S., Roop, H.A., Twine, T.E., Noe, R., Meyer, N., Fernandez, A., Dolma, D., Garman, J., Clark, S., Mosel, J., Farris, A., Hoppe, B., and Neff, P., 2023, Fine-scale climate projections over Minnesota for the 21st Century: University of Minnesota Climate Adaptation Partnership, accessed December 2024 at https://app.climate.umn.edu/.
Lynch, A.J., Thompson, L.M., Beever, E.A., Cole, D.N., Engman, A.C., Hawkins Hoffman, C., Jackson, S.T., Krabbenhoft, T.L., Lawrence, D.J., Limpinsel, D., Magill, R.T., Melvin, T.A., Morton, J.M., Newman, R.A., Peterson, J.O., Porath, M.T., Rahel, F.J., Schuurman, G.W., Sethi, S.A., and Wilkening, J.L., 2021, Managing for RADical ecosystem change—Applying the Resist-Accept-Direct (RAD) framework: Frontiers in Ecology and the Environment, v. 19, no. 8, p. 461–469, accessed June 2024 at https://doi.org/10.1002/fee.2377.
Lynch, A.J., Thompson, L.M., Morton, J.M., Beever, E.A., Clifford, M., Limpinsel, D., Magill, R.T., Magness, D.R., Melvin, T.A., Newman, R.A., Porath, M.T., Rahel, F.J., Reynolds, J.H., Schuurman, G.W., Sethi, S.A., and Wilkening, J.L., 2022, RAD Adaptive management for transforming ecosystems: Bioscience, v. 72, no. 1, p. 45–56, accessed June 2024 at https://doi.org/10.1093/biosci/biab091.
Magness, D.R., Hoang, L., Belote, R.T., Brennan, J., Carr, W., Chapin, F.S.C., III, Clifford, K., Morrison, W., Morton, J.M., and Sofaer, H.R., 2021, Management foundations for navigating ecological transformation by resisting, accepting, or directing change: Bioscience, v. 71, accessed June 2024 at https://doi.org/10.1093/biosci/biab083.
Magness, D.R., Hoang, L., Belote, R.T., Brennan, J., Carr, W., Stuart Chapin, F., III, Clifford, K., Morrison, W., Morton, J.M., and Sofaer, H.R., 2022, Management foundations for navigating ecological transformation by resisting, accepting, or directing social–ecological change: Bioscience, v. 72, no. 1, p. 30–44, accessed June 2024 at https://doi.org/10.1093/biosci/biab083.
Melillo, J.M., Richmond, T.C., and Yohe, G.W., eds., 2014, Climate change impacts in the United States: The Third National Climate Assessment, U.S. Global Change Research Program, 841 p., accessed June 2024 at https://doi.org/10.7930/J0Z31WJ2.
Miller, B.W., Schuurman, G.W., Symstad, A.J., Runyon, A.N., and Robb, B.C., 2022, Conservation under uncertainty—Innovations in participatory climate change scenario planning from US national parks: Conservation Science and Practice, v. 4, no. 3, p. e12633, accessed June 2024 at https://doi.org/10.1111/csp2.12633.
Miller, B.W., Eaton, M.J., Symstad, A.J., Schuurman, G.W., Rangwala, I., and Travis, W.R., 2023, Scenario-based decision analysis—Integrated scenario planning and structured decision making for resource management under climate change: Biological Conservation, v. 286, p. 110275, accessed June 2024 at https://doi.org/10.1016/j.biocon.2023.110275.
Minnesota Department of Natural Resources, 2024, Minnesota Climate Explorer, accessed December 2024 at https://arcgis.dnr.state.mn.us/climateexplorer/main/historical.
Nolan, C., Overpeck, J.T., Allen, J.R.M., Anderson, P.M., Betancourt, J.L., Binney, H.A., Brewer, S., Bush, M.B., Chase, B.M., Cheddadi, R., Djamali, M., Dodson, J., Edwards, M.E., Gosling, W.D., Haberle, S., Hotchkiss, S.C., Huntley, B., Ivory, S.J., Kershaw, A.P., Kim, S.-H., Latorre, C., Leydet, M., Lezine, A.-M., Liu, K.-B., Liu, Y., Lozhkin, A.V., Mcglone, M.S., Marchant, R.A., Momohara, A., Moreno, P.I., Müller, S., Otto-Bliesner, B.L., Shen, C., Stevenson, J., Takahara, H., Tarasov, P.E., Tipton, J., Vincens, A., Weng, C., Xu, Q., Zheng, Z., and Jackson, S.T., 2018, Past and future global transformation of terrestrial ecosystems under climate change: Science, v. 361, no. 6405, p. 920–923, accessed June 2024 at https://doi.org/10.1126/science.aan5360.
Notaro, M., Bennington, V., and Lofgren, B., 2015, Dynamical downscaling-based projections of Great Lakes water levels: Journal of Climate, v. 28, no. 24, p. 9721–9745, accessed June 2024 at https://doi.org/10.1175/JCLI-D-14-00847.1.
Phillips, L.D., 1984, A theory of requisite decision models: Acta Psychologica, v. 56, no. 1-3, p. 29–48, accessed June 2024 at https://doi.org/10.1016/0001-6918(84)90005-2.
Post van der Burg, M., Thomas, C.C., Holcombe, T., and Nelson, R.D., 2016, Benefits and limitations of using decision-analytic tools to assess uncertainty and prioritize Landscape Conservation Cooperative information needs: Journal of Fish and Wildlife Management, v. 7, no. 1, p. 280–290, accessed June 2024 at https://doi.org/10.3996/032015-JFWM-023.
Post van der Burg, M., Jenni, K.E., Nieman, T.L., Eash, J.D., and Knutsen, G.A., 2017, Understanding and finding solutions to the problem of sedimentation in the National Wildlife Refuge System: Journal of Fish and Wildlife Management, v. 8, no. 2, p. 648–660, accessed June 2024 at https://doi.org/10.3996/012016-JFWM-004.
Rangwala, I., Moss, W., Wolken, J., Rondeau, R., Newlon, K., Guinotte, J., and Travis, W.R., 2021, Uncertainty, complexity and constraints—How do we robustly assess biological responses under a rapidly changing climate?: Climate (Basel), v. 9, no. 12, 177 p., accessed June 2024 at https://doi.org/10.3390/cli9120177.
Runge, M.C., Converse, S.J., and Lyons, J.E., 2011, Which uncertainty? Using expert elicitation and expected value of information to design an adaptive program: Biological Conservation, v. 144, no. 4, p. 1214–1223, accessed June 2024 at https://doi.org/10.1016/j.biocon.2010.12.020.
Runge, M.C., Rushing, C.S., Lyons, J.E., and Rubenstein, M.A., 2023, A simplified method for value of information using constructed scales: Decision Analysis, v. 20, no. 3, p. 220–230, accessed June 2024 at https://doi.org/10.1287/deca.2023.0474.
Runyon, A.N., Carlson, A.R., Gross, J., Lawrence, D.J., and Schuurman, G.W., 2020, Repeatable approaches to work with uncertainty and advance climate change adaptation in US national parks: Parks Stewardship Forum, v. 36, no. 1, p. 98–104, accessed June 2024 at https://doi.org/10.5070/P536146402.
Schuurman, G.W., Hawkins Hoffman, C., Cole, D.N., Lawrence, D.J., Morton, J.M., Magness, D.R., Cravens, A.E., Covington, S., O’Malley, R., and Fisichelle, N.A., 2020, Resist-accept-direct (RAD)—A framework for the 21st century resource manager: Fort Collins, Colorado, National Park Service, Natural Resource Report NPS/NRSS/CCRP/NRR–2020/2212.
Seglenieks, F., and Temgoua, A., 2022, Future water levels of the Great Lakes under 1.5 °C to 3 °C warmer climates: Journal of Great Lakes Research, v. 48, no. 4, p. 865–875, accessed June 2024 at https://doi.org/10.1016/j.jglr.2022.05.012.
Smith, D.R., 2020, Introduction to structuring decisions, in Runge, M.C., Converse, S.J., Lyons, J.E., and Smith, D.R., Structured decision making—Case studies in natural resource management: John Hopkins University Press, p. 15–22, accessed June 2024 at https://doi.org/10.1353/book.74951.
Swanston, C.W., Janowiak, M.K., Brandt, L.A., Butler, P.R., Handler, S.D., Shannon, P.D., Derby Lewis, A., Hall, K., Fahey, R.T., Scott, L., Kerber, A., Miesbauer, J.W., and Darling, L., 2016, Forest adaptation resources—Climate change tools and approaches for land managers (2d ed.): Newton Square, Pennsylvania, U.S. Department of Agriculture, Forest Service, Northern Research Station, Gen. Tech. Rep. NRS-GTR-87-2, 161 p., accessed June 2024 at https://doi.org/10.2737/NRS-GTR-87-2.
Thompson, L.M., Lynch, A.J., Beever, E.A., Engman, A.C., Falke, J.A., Jackson, S.T., Krabbenhoft, T.J., Lawrence, D.J., Limpinsel, D., Magill, R.T., Melvin, T.A., Morton, J.M., Newman, R.A., Peterson, J.O., Porath, M.T., Rahel, F.J., Sethi, S.A., and Wilkening, J.L., 2021, Responding to ecosystem transformation—Resist, accept, or direct?: Fisheries (Bethesda, Md.), v. 46, no. 1, p. 8–21, accessed June 2024 at https://doi.org/10.1002/fsh.10506.
Turner, M.G., and Seidl, R., 2023, Novel disturbance regimes and ecological responses: Annual Review of Ecology, Evolution, and Systematics, v. 54, no. 1, p. 63–83, accessed June 2024 at https://doi.org/10.1146/annurev-ecolsys-110421-101120.
U.S. Global Change Research Program, 2018, Impacts, risks, and adaptation in the United States, in Reidmiller, D.R., Avery, C.W., Easterling, D.R., Kunkel, K.E., Lewis, K.L.M., Maycock, T.K., and Stewart, B.C., eds., Fourth National Climate Assessment, Volume II: Washington, D.C., U.S. Global Change Research Program, 1515 p., accessed June 2024 at https://doi.org/10.7930/NCA4.2018.
U.S. Global Change Research Program, 2023, in Crimmins, A.R., Avery, C.W., Easterling, D.R., Kunkel, K.E., Stewart, B.C., and Maycock, T.K., eds., Fifth National Climate Assessment: Washington, D.C., U.S. Global Change Research Program, accessed June 2024 at https://doi.org/10.7930/NCA5.2023.CH1.
Vano, J.A., Udall, B., Cayan, D.R., Overpeck, J.T., Brekke, L.D., Das, T., Hartmann, H.C., Hidalgo, H.G., Hoerling, M., McCabe, G.J., Morino, K., Webb, R.S., Werner, K., and Lettenmaier, D.P., 2014, Understanding uncertainties in future Colorado River streamflow: Bulletin of the American Meteorological Society, v. 95, p. 59–78, accessed December 2024 at https://doi.org/10.1175/BAMS-D-12-00228.1.
Ward, N.K., Lynch, A.J., Beever, E.A., Booker, J., Bouska, K.L., Embke, H., Houser, J.N., Kocik, J.F., Kocik, J., Lawrence, D.J., Lemon, M.G., Limpinsel, D., Magee, M.R., Maitland, B.M., McKenna, O., Meier, A., Morton, J.M., Muehlbauer, J.D., Newman, R., Oliver, D.C., Rantala, H.M., Sass, G.G., Shultz, A., Thompson, L.M., and Wilkening, J.L., 2023, Reimagining large river management using the Resist–Accept–Direct (RAD) framework in the Upper Mississippi River: Ecological Processes, v. 12, no. 1, 48 p., accessed June 2024 at https://doi.org/10.1186/s13717-023-00460-x.
Wilkening, J.L., Magness, D.R., Harrington, A., Johnson, K., Covington, S., and Hoffman, J.R., 2022, Incorporating climate uncertainty into conservation planning for wildlife managers: Earth (Basel, Switzerland), v. 3, no. 1, p. 93–114, accessed June 2024 at https://doi.org/10.3390/earth3010007.
Woodward, F.I., Lomas, M.R., and Kelly, C.K., 2004, Global climate and the distribution of plant biomes: Philosophical Transactions of the Royal Society of London. Series B, Biological Sciences, v. 359, no. 1450, p. 1465–1476, accessed June 2024 at https://doi.org/10.1098/rstb.2004.1525.
Xiao, X., Seekamp, E., Post van der Burg, M., Eaton, M., Fatorić, S., and McCreary, A., 2019, Optimizing historic preservation under climate change: Decision support for cultural resource adaptation planning in national parks: Land Use Policy 83, v. 83, p. 379–389, accessed June 2024 at https://doi.org/10.1016/j.landusepol.2019.02.011.
Xiao, X., Seekamp, E., Lu, J., Eaton, M., and Post van der Burg, M., 2021, Optimizing preservation for multiple types of historic structures under climate change: Landscape and Urban Planning, v. 214, p. 104165, accessed June 2024 at https://doi.org/10.1016/j.landurbplan.2021.104165.
Glossary
- alternative
A fully specified solution to a particular problem or decision.
- climate future
A description of future climate conditions derived from climate projections of specified drivers. Referred to as climate narrative during workshops.
- consequence table
A decision-making tool for comparing how alternatives perform across objectives/performance measures.
- decision
A conscious choice among two or more alternatives that allocate resources in your control.
- objective
A value statement describing what you plan to achieve.
- performance measure
A measurable aspect of an objective used to compare the performance of alternatives.
- resist–accept–direct
A decision-making tool that helps resource managers make informed strategies for responding to ecological changes resulting from climate change.
Appendix 1. Illinois River National Wildlife and Fish Refuge Complex Climate Adaptation Workshop Summary
Box 1.1. Illinois River National Wildlife and Fish Refuge Complex Problem Statement
What Triggers Caused this Decision Situation?
Over time, refuge staff have noticed that flood frequency and timing and water levels associated with the Illinois River are becoming increasingly less predictable. Large floods appear to be more common and, in most recent years, water levels are higher than usual. As a result, refuge infrastructure is frequently damaged and insufficient, and the staff can no longer reliably manage impoundments as migratory bird habitat because the infrastructure used to manage these impoundments was built for a hydrologic regime that has since changed.
What Action(s) are Needed?
The refuge needs to consider a range of potential actions to accommodate changes in the river while still reaching desired management outcomes in most years. These actions may include updating and replacing infrastructure (water control gates, pumps) or larger-scale investments such as raising the height of dikes or reconnecting the refuge to the river. Staff may also consider changing their desired outcomes to reflect current or future management capacity.
Who are the Decision Makers?
The Refuge Manager has the ultimate authority to make tactical decisions about how, when, and where to implement actions. Regional refuge leadership (Refuge Supervisor and Regional Refuge Chief) have authority to allocate funding to certain courses of action.
Are there Constraints on this Decision?
There is a limit to how much the refuge can reduce the risk of flooding. Natural variation and climate change are outside of the control of refuge staff. There are also substantial financial and time constraints that may force the refuge staff to make tradeoffs.
Table 1.1.
Participants of the Illinois River National Wildlife and Fisheries Refuge Complex workshop (not including the authors).[NWFRC, National Wildlife and Fisheries Refuge Complex; FWS, U.S. Fish and Wildlife Service; NWRS, National Wildlife Refuge System]
Table 1.2.
Partial consequence table developed at workshop. The six strategies were ranked on a 1–6 scale, with 1 being worst performance and 6 being the best.[MS, moist soil; BHF, bottomland hardwood forest; Fall mig. hab., Fall migratory habitat; Fish hab., fish habitat; Min. inv. spp., minimize invasive species; Min. inf. dam., minimize infrastructure damage; Min. cons. cost, minimize construction costs; min. op. cost, minimize operational costs; SU, south unit; NU, north unit; --, not applicable; WCS, water control structure]
Table 1.3.
Consequence table developed post-workshop. Three resist–accept–direct (RAD)-based strategies were ranked 1–3 for each objective, with 1 equaling best for minimizing objectives and 3 equaling best for maximizing objectives. Ranks were normalized and summed to get a total score.[MS, moist soil; BHF, bottomland hardwood forest; Min. inv. spp., minimize invasive species (carp); Min. inf. dam., minimize infrastructure damage; min. op. costs, minimize operational costs]
Resist strategy included tree planting of native pecans (Carya illinoinensis), depositing dredge material on natural levees, infrastructure upgrades and installations for passive management, increased pumping capability (in and out, bypassing the bay), adding infrastructure outside levee system, fix infrastructure on Island unit for passive management, enhancing forest at Skinner, and re-routing drainage district water below weir.
Accept strategy included not maintaining existing ditches, removing infrastructure, controlling invasives (reed canary [Phalaris arundinacea]; Japanese hops [Humulus japonicus]), and allowing forest to stay silver maple (Acer saccharinum) dominated.
Direct strategy included dredging Twin Lakes and Billings Lake for overwinter habitat, planting different tree species more adapted to future conditions (more water tolerant), depositing dredge material on old agricultural fields, and improving connections between county drain units for marsh habitat.
Appendix 2. Ottawa National Wildlife Refuge Complex Climate Adaptation Workshop Summary
Box 2.1. Ottawa National Wildlife Refuge Complex Problem Statement
What Triggers Caused this Decision Situation?
Over time, refuge staff have seen a wide range of shifts in climate conditions and are concerned about how these changes could influence management effectiveness. For instance, staff have observed extreme rainfall events, record low and high lake levels, and a potential shift of annual peak levels to early May. Lake levels appear unpredictable and difficult to plan for, and there may be a lake level at which current infrastructure will fail. Similarly, staff have also observed high mortality of tree plantings owing to drought and flooding. Climate-driven changes (for example, lake levels, temperature and precipitation patterns, and species range expansion) could also increase the vulnerability of the refuge to invasive exotic and native species (for example, invasive shrubs and emergent plant species). Furthermore, efforts to reconnect wetlands within the refuge to Lake Erie have opened several concerns related to how water quality within the lake (for example, harmful algal blooms, runoff, and contaminants) and invasive species (for example, aquatic plants and invasive carp) could affect the refuge.
What Action(s) are Needed?
Refuge staff would like to assess how current investments in climate adaptation may perform under hypothetical climate scenarios to help determine whether additional actions or strategies may be necessary to ensure the refuge can continue to achieve its purposes. Refuge staff are interested in whether there are thresholds of system change for which they need to prepare and plan to avoid or mitigate more catastrophic climate effects. These thresholds represent the point at which a system has changed so much that it should be managed differently. Strategies that staff may consider include upgrading or installing additional infrastructure to resist large changes or adopting adaptation actions such as planting climate-resilient plant species to help systems transition into their new state.
Who are the Decision Makers?
The Refuge Manager has the ultimate authority to make tactical decisions about how, when, and where to implement actions. Regional refuge leadership (Refuge Supervisor and Regional Refuge Chief) has authority to allocate funding to certain courses of action.
Are there Constraints on this Decision?
Lake level variation and climate change are outside of the control of refuge staff. Lake level forecasts and climate models incorporate additional constraints because of the wide variability and error. There are also substantial financial and time constraints that may force the refuge staff to make tradeoffs.
What is the Spatial Scope and Temporal Scale of this Decision?
The current spatial scope includes Ottawa, Cedar Point, and West Sister Island National Wildlife Refuges. The spatial scope could be broadened to include the Western Basin of Lake Erie; this shallow water basin is the source water for the refuge’s coastal wetlands and several refuge purposes including water quality, aquatic benthic communities, and fisheries. Temporal scope includes 30–50 years into the future for wetland infrastructure and hundreds of years for forests.
What are the Main Uncertainties?
The main uncertainties are future precipitation and temperature changes, future flood risk, future lake levels, future staff and funding capacity, and altered phenology.
What Can We Not Anticipate?
We cannot anticipate how extreme climate change conditions such as drought, precipitation, and more severe weather patterns may affect land use strategies locally and regionally (Great Lakes). The U.S. Fish and Wildlife Service strives to think more broadly about functional landscapes; the Lake Erie marsh region is one such landscape that may be vulnerable to larger scale climate effects that could jeopardize the biological and ecological importance of the area regional to Federal trust resources.
Table 2.1.
Adaptation actions implemented on Ottawa National Wildlife Refuge Complex as of June 2023.[NWR, National Wildlife Refuge; --, not applicable; lidar, light detection and ranging; RTK, real-time kinematic; VFD, variable frequency drive; EDRR, early detection and rapid response; HGM, hydrogeomorphic]
Table 2.2.
List of participants at the Ottawa National Wildlife Refuge Complex workshop (not including the authors).[NWRC, National Wildlife Refuge Complex; FWS, U.S. Fish and Wildlife Service; USGS, U.S. Geological Survey]
Table 2.3.
Fundamental objectives for the Ottawa National Wildlife Refuge Complex workshop.
Climate futures drafted for the Ottawa National Wildlife Refuge Complex workshop.

Management action brainstorm under two climate narratives. The “Resist, then accept” strategy consisted of actions under climate narrative 3, and “Direct” strategy consisted of actions under climate narrative 4.
Table 2.4.
Consequence table complete at the Ottawa climate adaptation workshop.[—Left][CN, climate narrative; Shrub, shrubland; MS and mud, moist soil and mudflats; Wet prairie, wet prairie and sedge meadow; Min. cost, minimize costs; Min. inf. vuln., minimize infrastructure vulnerability; Min. neg. eff. to neigh., minimize negative effects to neighbors]
4=100–75 percent of the time; 3=75–50 percent of the time; 2=50–25 percent of the time; 1=less than 25 percent of the time; 0=none/absent.
3=large decrease in costs; 2=small decrease in costs; 1=small increase in costs; 0=large increase in costs.
-
1. Complete a unit-by-unit consequence table, with the goal of evaluating the effectiveness of existing and future adaptation strategies on all units on Ottawa complex under multiple climate narratives to guide future refuge management. Potential tasks would include the following:
-
2. Spatial prioritization of lands within acquisition boundary, with the goal of creating a decision support tool to aid in future land acquisitions and restorations by National Wildlife Refuge staff and partners. Potential tasks include the following:
-
• Review Targeted Resource Acquisition Comparison Tool (existing tool for U.S. Fish and Wildlife Service land acquisitions) and determine what climate related information is missing
-
• Engage other landowners and managers in the landscape
-
• Evaluate each unit/parcel to determine its utility/benefit under multiple climate narratives
-
• Develop acquisition-level objectives and metrics
-
• Develop algorithm for optimizing landscape metrics using the unit-specific utilities and (or) manually create alternative landscape-level strategies
-
-
3. Western Lake Erie coastal wetland collaborative, with the goal of initiating a landscape-level partnership to coordinate responses to climate change at smaller scales (following Ward and others, 2023). Potential tasks include the following:
-
• Engage other landowners and managers in the landscape
-
• Outline the diversity of possible ecological trajectories
-
• Develop a RAD-informed shared vision
-
• Develop basin-level goals to achieve vision
-
• Define local scale objectives that align with basin goals
-
• Develop a portfolio of RAD strategies to implement and test across landscape/agencies
-
References Cited
U.S. Fish and Wildlife Service, 2016, Habitat management plan, Ottawa National Wildlife Refuge Complex: U.S. Fish and Wildlife Service National Wildlife Refuge System, 350 p., accessed June 2024 at https://ecos.fws.gov/ServCat/DownloadFile/100080.
Ward, N.K., Lynch, A.J., Beever, E.A., Booker, J., Bouska, K.L., Embke, H., Houser, J.N., Kocik, J.F., Kocik, J., Lawrence, D.J., Lemon, M.G., Limpinsel, D., Magee, M.R., Maitland, B.M., McKenna, O., Meier, A., Morton, J.M., Muehlbauer, J.D., Newman, R., Oliver, D.C., Rantala, H.M., Sass, G.G., Shultz, A., Thompson, L.M., and Wilkening, J.L., 2023, Reimagining large river management using the Resist–Accept–Direct (RAD) framework in the Upper Mississippi River: Ecological Processes, v. 12, no. 1, 48 p., accessed June 2024 at https://doi.org/10.1186/s13717-023-00460-x.
Appendix 3. Agassiz National Wildlife Refuge Climate Adaptation Workshop Summary
Box 3.1. Agassiz National Wildlife Refuge Problem Statement
What Events or Conditions Caused this Decision Situation?
During the past few decades, Agassiz NWR staff have determined their ability to effectively manage water levels in refuge impoundments has declined over time as a result of deposition of upstream sediment in refuge impoundments and ditches, which reduces the effectiveness of drawdowns and the ecological integrity of refuge impoundments. Water level management is also hampered by increased variability in drought and deluge conditions, as well as inadequate infrastructure, which makes it difficult to plan for providing certain habitat conditions on the refuge. Climate change will exacerbate both phenomena—increased large rain events will increase sedimentation, and increased climate variability will make it even harder to predict water conditions. Furthermore, increased sedimentation will facilitate the spread of hybrid cattail (Typha X glauca), which continues to degrade the quality of refuge wetlands for migratory waterbirds by choking out seasonal and temporary wetlands, reducing the availability of open water habitat, and limiting the availability of invertebrate prey.
What Action(s) are Needed?
The Agassiz NWR needs to develop an adaptation strategy to ensure they provide high-quality migratory bird habitat on the refuge now and in the future. An adaptation strategy will likely entail taking steps to manage water levels more efficiently through actions such as infrastructure modification or using impoundments differently. Minimizing upstream sedimentation and removing existing hybrid cattail stands is expected to increase the availability of quality wetlands and open water habitat for migratory birds, making the system more resilient to future climate variability, such as drought and deluge conditions.
Who are the Decision Makers and What is their Authority?
In terms of tactical on-refuge decisions, the Refuge Manager has the authority to make adaptation decisions. However, larger decisions about infrastructure or providing additional resources to Agassiz NWR will require input from the Regional Refuge Area Supervisor.
Who are the Interest Groups?
The interest groups include the following:
• Upstream landowners and downstream landowners may be affected by water management decisions made by the refuge. Individual landowner decisions influence the refuge through increased runoff.
• Public users include, but are not limited to, birders, hunters, and recreational visitors. They depend on healthy and diverse wildlife populations, road and trail access, and other factors that may be affected by climate change and climate adaptation strategies implemented by the refuge.
• Red Lake Watershed District, Minnesota Department of Natural Resources, Marshall County
• Ducks Unlimited has technical expertise in habitat engineering and feasibility, as well as an interest in improving habitat for waterbirds.
• State funders potentially have habitat improvement funds to invest within the State.
• Downstream municipalities are concerned about potentially being negatively affected by the quality and quantity of water being released from the refuge.
Are there any Constraints on this Decision?
Capacity constraints include money and time. The configuration of impoundments on the refuge is a design constraint. Other constraints include lack of data on water budget.
Table 3.1.
List of workshop participants at the Agassiz National Wildlife Refuge workshop (not including authors).[FWS, U.S. Fish and Wildlife Service; NRCS, Natural Resources Conservation Service; MNDNR, Minnesota Department of Natural Resources]

The revised hierarchy of objectives following refinements made at the workshop.

Map of the present-day Agassiz National Wildlife Refuge. [CCC, management units with local efforts of the Civilian Conservation Corps]

Depictions of the brainstormed partial restoration strategies for the northwest management units of Agassiz National Wildlife Refuge. A, Current state. B, Partial restoration strategy 1. C, Partial restoration strategy 2A. D, Partial restoration strategy 2B.
Table 3.2.
Consequence table detailing the performance of two adaptation strategies under two future climate narratives at Agassiz National Wildlife Refuge.[—Left][Cattail abun., Cattail abundance (Typha X glauca); Sed., sedimentation; Spp. Rich, species richness; Hab. Rich, habitat richness; Open water w/ veg., open water with vegetation cover; Gull abun., Franklin’s gull (Leucophaeus pipixcan) abundance; Breed. wf prod., Breeding waterfowl productivity; Mig. wf use days, Migrating waterfowl use days; Invert., invertebrate productivity; Inc. mgmt. flex., increase management flexibility; O&M, operations and maintenance; Sed. Rem., sediment remediation; Runoff, rate of upstream runoff; Flood, downstream flooding; Drain., maintain upstream drainage; DS Sed., downstream sedimentation; TOC, total organic carbon; E. coli, Escherichia coli; Pest., pesticides; N&P, nitrogen and phosphorus]
Table 3.2.
Consequence table detailing the performance of two adaptation strategies under two future climate narratives at Agassiz National Wildlife Refuge.[—Right]References Cited
U.S. Environmental Protection Agency, 2019, BASINS 4.5 (Better Assessment Science Integrating point & Non-point Sources) modeling framework: North Carolina, National Exposure Research Laboratory, 780 p., accessed June 2024 at https://19january2021snapshot.epa.gov/sites/static/files/2019-03/documents/basins4.5coremanual.2019.03.pdf.
Appendix 4. Climate Adaptation Decision Framework Workbook
Step 1—Frame the Decision Problem
Discuss the following questions to help outline climate concerns, determine decision-making authority, identify constraints, and outline the scope of the problem. These questions plus additional questions are shown in table 3 within the main report.
-
1. Which systems/habitats do you think are most in need of decision support in terms of climate adaptation?
-
2. What are the events or conditions that have put the refuge in this decision situation?
-
3. What action(s) need to be taken?
-
4. Who are the decision makers and what authorities do they have to make this decision?
-
5. What are the geographic scope and temporal scale of this decision? Is there an existing landscape-scale partnership that could be engaged to help this decision?
-
6. Who are the interest groups (not decision makers, but those who have something to lose or gain from this decision)?
-
7. Are there any constraints (for example, legal, budgetary, and so forth) on this decision?
-
8. What are the main uncertainties?
Step 2—Specify Management Objectives
2.1. Habitat objectives.—Identify relevant habitat/species objectives from existing plans, associated ecosystem types or management units, and performance measures that could be measured to assess if objectives are met.
2.2. Additional objectives.—Consider other important objectives that factor into decision making such as constraints (for example, costs), potential adverse effects (for example, invasive species, infrastructure damage), and values of different interest groups (for example, effects to neighboring properties, downstream water quality).
Step 3—Develop Relevant Climate Futures
3.1. Reach a common understanding of climate concerns.—To ensure participants understand how climate could affect management outcomes, sketch out causal relations between primary drivers and fundamental objectives. Visualize the decision problem can help generate group understanding about how changes in drivers are expected or assumed to influence objectives. Influence diagrams can be as simple or complex as needed, but make sure diagrams at least have the components diagramed in figure 4.1. One diagram for each fundamental objective will be useful, and if necessary, an overall diagram to show relations between objectives should be included. Influence diagrams can be helpful at multiple steps of the process, such as generating creative management actions, determining consequences, and identifying areas of uncertainty.

A draft influence diagram that relates management actions, climate drivers, consequences, and objectives.
3.2. Characterize climate futures.—Assign the two most influential and uncertain drivers as axes below to qualitatively describe four climate futures based on previous steps. After participants have been provided an overview of general climate change projections for the region, inquire whether other drivers should be incorporated into the set of climate futures. Once agreed upon, summarize available projections to find the lower and upper bounds of these drivers to characterize each climate future.
After climate futures have been characterized, discuss potential physical or biological effects of each climate future to assess under which futures the refuge is least and most prepared to manage.
Step 4—Consider Ecosystem Transformation Under Climate Futures
First, review the problem statement for any already identified ecological states. Contemplate how each of the selected climate futures may change the current ecological state without management intervention. Inquire about the desirability of the potential ecosystem transformation and implications to meeting management objectives under this transformation, including potential effects to critical infrastructure. For each potential ecological transformation discussed, take time to discuss management options that could be used to resist or direct change, particularly if ecological transformation without intervention is undesirable. Based on the described potential ecological transformations, consider any new objectives that could be added to step 2.
Step 5—Elicit Adaptation Alternatives
5.1. Create an adaptation menu.—Consider the potential ecological transformations from step 4 and develop a menu of potential management actions to consider in adaptation strategies. Organize actions using relevant themes such as spatially dependent actions (for example, upstream conservation), infrastructure-specific actions (for example, infrastructure improvements or redesigns), decision support needs (for example, improve existing land acquisition models, develop water budget), and partnership needs (for example, landscape conservation design, multiagency coordination).
5.2. Develop adaptation strategies.—To develop adaptation strategies, first decide the goal(s) of each strategy with respect to resisting, accepting, or directing anticipated ecosystem transformation based on the discussion in step 4. Use the menu of management actions to determine which combination of actions to include for each strategy. If possible, note any trigger points that may prompt the implementation of each strategy. For large changes in infrastructure, it may be helpful to sketch out management units and anticipated changes.
Step 6—Evaluate Consequences Under Climate Futures
6.1. Develop scoring rules.—Determine how objectives will be scored. Below is a template for a scoring rubric. Continuous metrics can be used if it is easy to measure and predict under climate futures and strategies.
6.2. Complete consequences table.—Update the following consequence table template to include all climate futures, adaptation strategies, and objectives. Use the scoring rubric from the previous page to evaluate how each adaptation strategy will perform under each climate future. Note where performance is uncertain. In this report, we use a normalization formula [for example, for maximized objectives, use (score-minimum score) / (maximum score-minimum score). For minimized objectives, use 1 - (formula above)] to put all scores on a common scale before totaling across objectives. Other scoring options exist including the development of benefit or value functions that map performance onto a consistent scale; or simply comparing the performance strategies in whatever scale has been developed or deemed appropriate.
Step 7—Assess Tradeoffs
Use the consequence table and following questions to discuss tradeoffs of adaptation strategies. If there are some objectives that are clearly more important than others, consider weighting them and re-running the total scores with the help of a decision analyst. Consider these questions:
Step 8—Post-Workshop Followup
Work with partners to schedule a debrief to discuss insights and disappointments from the workshop, outline information or support needed to make decisions, and identify next steps to continue working towards adaptation decisions. Develop a workshop summary to share with partners that details each step, important discussions, insights, and outcomes.
Abbreviations
FWS
U.S. Fish and Wildlife Service
NWFRC
National Wildlife and Fisheries Refuge Complex
NWR
National Wildlife Refuge
NWRC
National Wildlife Refuge Complex
NWRS
National Wildlife Refuge System
RAD
resist–accept–direct
RCP
Representative Concentration Pathway
SSP
Shared Socioeconomic Pathway
USGS
U.S. Geological Survey
For more information about this publication, contact:
Director, USGS Upper Midwest Environmental Sciences Center
2630 Fanta Reed Road
La Crosse, Wisconsin 54603
For additional information, visit: https://www.usgs.gov/centers/umesc
Publishing support provided by the
Rolla and Reston Publishing Service Centers
Disclaimers
The findings and conclusions in this report are those of the author(s) and do not necessarily represent the views of the U.S. Fish and Wildlife Service.
Any use of trade, firm, or product names is for descriptive purposes only and does not imply endorsement by the U.S. Government.
Although this information product, for the most part, is in the public domain, it also may contain copyrighted materials as noted in the text. Permission to reproduce copyrighted items must be secured from the copyright owner.
Suggested Citation
Bouska, K.L., Booker, J., Clark, S., Delaney, J., Eash, J., Post van der Burg, M., and Roop, H., 2025, Managing for tomorrow—A climate adaptation decision framework: U.S. Geological Survey Open-File Report 2025–1005, 53 p., https://doi.org/10.3133/ofr20251005.
ISSN: 2331-1258 (online)
Study Area
| Publication type | Report |
|---|---|
| Publication Subtype | USGS Numbered Series |
| Title | Managing for tomorrow—A climate adaptation decision framework |
| Series title | Open-File Report |
| Series number | 2025-1005 |
| DOI | 10.3133/ofr20251005 |
| Publication Date | April 11, 2025 |
| Year Published | 2025 |
| Language | English |
| Publisher | U.S. Geological Survey |
| Publisher location | Reston, VA |
| Contributing office(s) | Upper Midwest Environmental Sciences Center |
| Description | vi; 53 p. |
| Country | USA |
| State | Illinois, Indiana, Iowa, Michigan, Minnesota, Missouri, Ohio, Wisconsin |
| Online Only (Y/N) | Y |
| Additional Online Files (Y/N) | N |